Paso 8: electrónica







La electrónica es lo que hace esta señal de reloj (obtenerlo?). Está construido alrededor de una baratija de 5V, pero debería hacer cualquier attiny85 basado en micro controlador. Normalmente nadie utilizaría un poco de prefboard para el circuito, pero este reloj no tiene el espacio para eso. Por suerte el circuito es bastante simple que puede ser soldado directamente a los pines de la baratija.
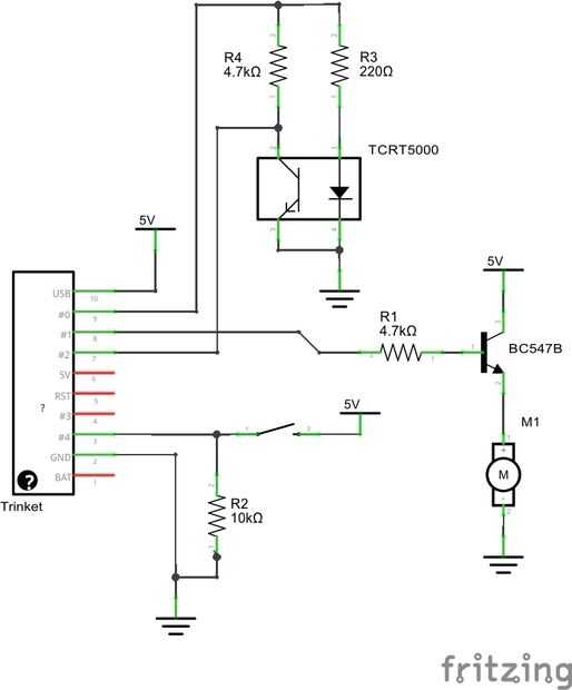
Siga el esquema para hacer el circuito.
Para poder usé un cable USB blanco viejo. El Abalorio necesita 5V, por lo que esto hace muy fácil el lado de la fuente de alimentación. Corte tenía el conector USB grande izquierda. Esto puede insertarse más adelante en un cargador USB estándar. Si lo desea, también puede conectar los cables de señal USB al Abalorio, pero no hago eso.