Paso 1: Realizar el circuito






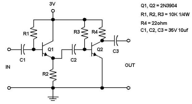
La etapa de entrada de este circuito amplificador es un amplificador de colector común que tiene entrada de alta impedancia, impedancia de salida baja y alta ganancia corriente. La etapa de salida es un amplificador de emisor común que tiene media entrada y la impedancia de salida y ganancia de alta potencia. La entrada y salida es disociada de la energía de la fuente de 3V DC control C1, C2 y C3, R1 y R3 la corriente de base de Q1 y Q2 y R2 y R4 controlan la corriente de salida de cada etapa de transistor respectivamente.
Usé la construcción punto a punto para este circuito, sin embargo podría ser construido en un tablero de PC si se desea. Usé cinta de aluminio para carriles de alimentación de forma en el interior de la caja de acrílico. Puesto que la cinta no puede soldarse usé pequeños trozos de cinta para fijar los puntos de conexión de los componentes. Fue difícil hacer conexiones confiables con este método. Como alternativa de cobre cinta o alambre podría ser utilizado.
Lista de partes:
- Q1, Q2 = 2N3904 (fines más generales podrían sustituirse los transistores)
- R1, R2, R3 = 10 K
- R4 = 22 ohmios
- C1, C2, C3 = 10uf 35v
- Entrada de 1/4 mono Jack
- 2 enchufes RCA Phono (Corté el hilo trasero del casco a las tuercas de forma para montaje en panel)
- 2 soporte de la batería del AAA
- Cuadro de proyecto (esta es una alternativa al caso personalizado que hice)
He utilizado conectores RCA macho como la terminación de salida porque quería una conexión compacta en línea, como alternativa podrían utilizarse conectores RCA hembra con cables de conexión. Conecté los enchufes de salida RCA en paralelo para alimentar los canales izquierdos y derecho del receptor AV.
AV RCA phono enchufe en espaciamiento de centro a mi receptor es 13mm con un agujero de montaje del panel de 10mm.