Fuente de alimentacion bipolar (1 / 18 paso)

Paso 1: Diseña el circuito impreso para tu placa

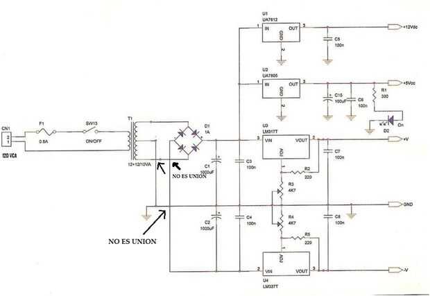
Realiza las conexiones de tu circuito en cualquier programa para diseño de placas para circuito impreso según la imagen del circuito. En caso de que no cuentes con un programa de diseño de circuitos, o no quieras diseñar tu propio circuito, puedes descargar el se utilizó para elaborar este instructivo, para puedas seguir todos los pasos pecado contratiempos.

Artículos Relacionados

Haz tu propio Proyector multimedia (versión en Español)

Haz tu propio Proyector multimedia (versión en Español)

En este Instructable maestro como hacer tu propio proyector LCD con un LED de alta potencia como fuente de luz. Ha intendado hacer videos de todo el proceso para sea más fácil seguir los pasos.Ver la versión en Inglés de este InstructableDespués de h
INSTALACION del controlador USBasp (configuración del controlador USBasp) - oscuro lado electrónica

INSTALACION del controlador USBasp (configuración del controlador USBasp) - oscuro lado electrónica

versión en inglés disponible en la parte inferiorSe enseñara paso a paso como instalar los controladores (drivers) necesarios para el correcto funcionamiento del programador USBasp para microcontroladores AVR.Primero, mencionaremos algunas considerac
Máquina de arcade retro

Máquina de arcade retro

con la idea de reciclar una vieja PC que tenía en casa, decidí construir una máquina de arcade mini, gracias al emulador MAME, podemos jugar a miles de viejos juegos jugábamos como niños. Si eres nostálgico de viejos juegos, como este tutorial.Idea d
Construye un motor de Corriente Continua

Construye un motor de Corriente Continua

Este es mi primer instructivo, ya es la primera vez construyo algo digno de ser publicado aquí, así con toda humildad aceptaré cualquier crítica constructiva sobre esta publicación.El motor aquí descrito fue realizado como proyecto personal obligator
Alarma remota Congelador Arduino-Android

Alarma remota Congelador Arduino-Android

Idea:crear una alarma inque en las Naciones Unidas permanezcan andrioid la temperatura de un congelador pasa de un límiteTeoría:necesito subir un Internet la medida para un programa en android sea capaz de acceder a la web servidor de la ONU de infor
Vaporizador de Acetona

Vaporizador de Acetona

Las impresoras 3D que hay hoy en día en el mercado y al alcance del gran público realizan piezas de gran precisión, pero muchas sitúo de la acabar de ellas traductor unos pequeños retoques para. Este aparato para Magan relacionados nos ayudará a quit
Control de IFTTT por mano

Control de IFTTT por mano

En amigos de Hola este instructable les mostrare lo sencillo es conectar cualquier musculo a internet mediante la aplicacion IFTTT para ahora TU le des el uso gustes, desde una notificación, una llamada, un mensaje en facebook, etc..Obviamente, el us
Ordenador portátil Malebook para los pobres

Ordenador portátil Malebook para los pobres

La idea de poder tener una computadora portatil para impartircursos o trabajar fuera de la oficina es algo muy deseable y unaOrdenador portátil cumple con la funcion pero... $$$ un costo alto de las Naciones UnidasPrimeramente la idea fue transportar
Conductor Bipolar del Motor de CD/DVD sin microcontrolador

Conductor Bipolar del Motor de CD/DVD sin microcontrolador

Tuve un par de chatarra del escritor de CD/DVD. Cuando los abrí encontré los láseres están en condiciones de trabajo y los motores es la misma. Entonces me encontré con el grabador del Laser para chatarra de obras de encargo del laser de estos lásere
Ejecuta un Motor de pasos Unipolar con un controlador Bipolar

Ejecuta un Motor de pasos Unipolar con un controlador Bipolar

así que destruyó una impresora vieja ayer por la noche y encontré unas barras, motores y engranajes para acopio de mis partes.Comencé a escribir detalles motor en Google e identificó a uno como un paso a paso de 12V, pero la hoja de datos es muy limi
Brazo robótico con paso a paso bipolar

Brazo robótico con paso a paso bipolar

Resumen:Este proyecto trata sobre la creación de un brazo robótico de eje 3 puntos usando motores bipolares, con el brazo siendo controlado por un antiguo controlador de PlayStation2. Además hemos implementado un sensor conectado como ventilador pequ
Motor de pasos bipolar con Keyes L298N de conducción

Motor de pasos bipolar con Keyes L298N de conducción

Comúnmente la gente utiliza Darlington Array para controlar motores paso a paso como el ULN2003 o ULN2004. Aquí quiero mostrarte cómo utilizar L298N controlador de Motor Dual para conducir un motor de pasos bipolar de 4 hilos. Bueno, puede ser más ca
Modificado de "Ladrillo" la fuente de alimentación

Modificado de "Ladrillo" la fuente de alimentación

siempre aprecié la calidad de los productos Microsoft, mi Xbox360 trabajó muy bien durante 5 años, a pesar de los LED rojos de la fama de muerte, y continúa con su trabajo. Esta es la razón por qué compré su fuente de alimentación "ladrillo" en
Controlar motores de paso a paso Bipolar con Arduino [sin biblioteca]

Controlar motores de paso a paso Bipolar con Arduino [sin biblioteca]

Herramientas:-Arduino UNO-Protoboard-L293D-Motor paso a paso-12v adaptador [o cualquier fuente de energía que es adecuado para su motor según la hoja de datos]-Jumper cablesPaso 1: Entender cómo bipolar obras de motor paso a paso.Por favor ver los pr