FM escucha Bug (1 / 12 paso)

Paso 1:

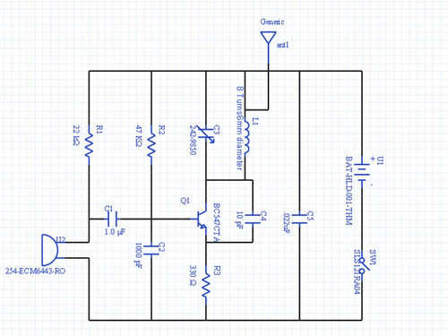
Como se puede ver en el esquema a continuación este es un circuito muy sencillo y será un fácil construir. En lo que el esquema no transmitir muy bien es donde la antena necesita ser colocado. Para obtener mejores resultados tendrá la antena soldada a la primer vuelta en L1. La antena debe ser aproximadamente 2 pulgadas de largo

Abajo está el esquema de nuestros amigos de Upverter.com.

Artículos Relacionados

Kit Detector de error de FM

Kit Detector de error de FM

Esto es para todos los espías/paranoico por ahí. Un pedazo esencial de equipo para cualquier spy es un Detector de fallos electrónicos. Nunca se sabe qué gobierno Agencia puede estar intentando escuchar sus conversaciones o tratando de secreto video
Bug Out bolsa MK1

Bug Out bolsa MK1

he leído mucho sobre el bug a bolsas. Aquí están algunos de mis pensamientos.1) escuchas hacia fuera es lo que usted toma cuando todo lo demás detrás dejas.2) ir luz ir grande o, de cualquier manera que vas, lo que llevas es todo que nunca tendrás.3)
Bug entrada alarma a Dakota alerta VS-125 w / hackeado timbre inalámbrico

Bug entrada alarma a Dakota alerta VS-125 w / hackeado timbre inalámbrico

hemos tenido un sensor de detección de vehículo AutoAlert AL155 durante varios años.  Que todo empezó cuando yo corría mi negocio desde casa y no quería perder al tipo de entrega.  Un par de horas con una pala para enterrar los cables a lo largo de l
Una máquina que escucha

Una máquina que escucha

Si lo piensas, máquinas y equipos son como nosotros en muchos aspectos, tienen cerebros (procesadores), ojos (cámaras), orejas (micrófonos), etc. La máquina sentidos es una serie de artefactos que pretenden revertir la perspectiva en la forma en que
¿Caseros Bug Zapper

¿Caseros Bug Zapper

usted ha visto con derecho de raqueta plástica bug zappers? Están muy bien ¿EH? ¿Has querido hacer uno pero no sabía cómo? Welll usted ha venido al lugar correcto siga estos pasos para hacer tu propia, casera, zapper de errorPaso 1: editar:Manera est
Una aspiradora de Bug que realmente aspira

Una aspiradora de Bug que realmente aspira

Tal vez ha engañado en la compra de una de esas aspiradoras de bug de juguete para tus hijos:Sólo para descubrir que chupan o no chupan (dependiendo en el uso de la palabra).Lamentablemente sueños de pequeño Johnny de convertirse en el próximo gran e
Pequeña mariquita de tamaño FM Spy Bug

Pequeña mariquita de tamaño FM Spy Bug

Queria saber pequeño un error de spy FM podría ser construir montado manualmente.Esto es lo que se me ocurrió, mide aproximadamente 0,05 pulgadas cuadradas y es accionado por un solo 1,55 batería óxido de plata.Francamente, esto es sólo un objeto, no
El escurridizo Fig-a-ma-bug (el hada de la higuera)

El escurridizo Fig-a-ma-bug (el hada de la higuera)

para arrancadores «gracias» para comprobar hacia fuera mi pequeño amigo y si encuentras este instuctable digno suficiente voto por favor para mi en el concurso púrpura. :DQuería probar algo que no probé nunca antes y cuando vi el concurso púrpura mi
Amor tarjetas de Bug - super lindo, super rápido

Amor tarjetas de Bug - super lindo, super rápido

Si usted necesita una tarjeta linda rápido esta es la respuesta.Diseñado para San Valentín, pero usted podría utilizarlo cualquier época del año para el que amor.Paso 1: Lo que usted necesita... Para esta necesita lo siguiente:-espacio en blanco tarj
Cómo hacer un papel de señora Bug usando papel arte Quilling

Cómo hacer un papel de señora Bug usando papel arte Quilling

Quilling hecho fácil: En este tutorial usted aprenderá cómo hacer un linda señora bug usando técnica quilling en muy pocos pasos. Vamos a empezar.Bueno espero que haya disfrutado de este arte y si es así, no olvide compartir, comentar, gusta y suscri
Paracord brazalete con Kit de supervivencia: diseño su en Bug emergencia fuera pulsera equipado con un kit de primeros auxilios, iniciador de fuego, suministros de pesca, herramientas, brújula, cuchillo y más.

Paracord brazalete con Kit de supervivencia: diseño su en Bug emergencia fuera pulsera equipado con un kit de primeros auxilios, iniciador de fuego, suministros de pesca, herramientas, brújula, cuchillo y más.

Una pulsera de kit de supervivencia es una banda usable de Paracord (550lb) con su opción de encargo del equipo de supervivencia tejida en o conectado a la banda. Llevar en su muñeca, tobillo o costumbre hacerlos para agregar a un insecto-hacia fuera
Bug-Out barril para una familia de cuatro

Bug-Out barril para una familia de cuatro

Este es otro ejemplo de un kit de supervivencia al aire libre para esos momentos cuando usted necesita evacuar prisa o necesita algunos suministros de emergencia en su casa. Estos kits se llaman generalmente bolsas de Bug-Out y ya hay varios INSTRUCT
Como hacer un Bug Bag (B.O.B.) o Kit de supervivencia a largo plazo

Como hacer un Bug Bag (B.O.B.) o Kit de supervivencia a largo plazo

IntroducciónEn este instructable ayudará hacer su propio error personal a bolsa o Bob corto. En primer lugar off debo te digo lo que bob es. Un bob es un bolso elaborado por lo que si ocurre una emergencia se puede obtener fuera de su casa o coche rá
La nube escucha

La nube escucha

la nube escucha: hermosa nuevo Social Media Monitor de RPAEscultura de nube visualiza las redes sociales en tiempo realSanta Mónica, California, 05 de septiembre de 2013 – la escucha nube (#ListeningCloud) es una escultura de luz suave basadas en dat