Fácil de construir circuitos de Motor de pasos CNC Mill y controlador (1 / 6 paso)

Paso 1: La placa de circuito de Apelaciones

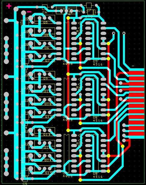
OK aquí está lo que todos miran. Hice un diseño de tablero de PC sencillo que incluye 3 circuitos de controlador de motor conectados a un conector de puerto paralelo impresora 25 pin D sub. Aquí está una foto de la disposición. En la parte superior de la imagen verás un lugar para un regulador de voltaje. Usted puede usar o usted puede poner una resistencia y un diodo Zener en su lugar (como se muestra en el esquema). En el borde derecho es un lugar para el conector D-sub de 25 pines que se conecta al puerto de impresora paralelo. Simplemente jam la placa de PC entre las dos filas de pines y lo de la soldadura.
En el lado izquierdo son lugares para las tomas de la lámpara. Usted necesita mirar por encima el esquema para ver donde algunas de las partes, pero de todo hay.

Artículos Relacionados

Ejecuta un Motor de pasos Unipolar con un controlador Bipolar

Ejecuta un Motor de pasos Unipolar con un controlador Bipolar

así que destruyó una impresora vieja ayer por la noche y encontré unas barras, motores y engranajes para acopio de mis partes.Comencé a escribir detalles motor en Google e identificó a uno como un paso a paso de 12V, pero la hoja de datos es muy limi
Cómo construir tu propio motor de Jet

Cómo construir tu propio motor de Jet

no tienes que ser Jay Leno poseer una moto jet accionado, y te mostramos cómo hacer tu propio jet enigne aquí para alimentar sus vehículos extravagantes. Se trata de un proyecto en curso, y un montón de información adicional estará disponible en nues
Fácil a construir paso a paso regulador de materias recicladas

Fácil a construir paso a paso regulador de materias recicladas

*** puedes ver más de mis proyectos y actualizaciones de mis proyectos actuales en ***Apoyo en este proyecto, por favor usa el foro en mi sitio Web. Ir a http://colvins.ca y haga clic en el enlace de foro en el lado bar.* **Yo soy 14 que siempre he q
Cómo construir un andador motor!

Cómo construir un andador motor!

Welcome!Aquí es Instructables sobre cómo construir un andador con un único motor! Este diseño es la baseen el principio de la robótica B.E.A.M! Construcción simple y elegante robot inspirado en insectos.Este robot fue construido en el año 2000 y quie
Velocidad aleatoria doble circuito del Motor

Velocidad aleatoria doble circuito del Motor

este es un simple fácil de construir kit como lo que se puede utilizar para diferentes cosas. Disfrutar y votar por favor! (:Paso 1: Recogemos materiales Necesitas estas cosas: 2 motores 1.5-3v, alguna fuente de poder de 12v (utilicé un regulador de
Fácil de construir y volar avión interior y al aire libre

Fácil de construir y volar avión interior y al aire libre

Un plano interior bastante pequeño, diseñado para cartón pluma. Hay un montón de cartón pluma en el mercado, utilizar foamboard de 5mm con papel en ambos lados. Te recomiendo para usar el mismo si no que le voy hacer un tiempo duro para conseguir sup
Cómo construir un sencillo Motor eléctrico

Cómo construir un sencillo Motor eléctrico

cómo construir un sencillo motor eléctrico:-Un motor eléctrico funciona pasando una corriente por una bobina de alambre. Cuando la corriente atraviesa la bobina crea un dipolo electromagnético. Campo de magnético de un imán permanente interactúa con
Coche RC controlado por Arduino sensores - autónoma y fácil de construir

Coche RC controlado por Arduino sensores - autónoma y fácil de construir

Este instructable muestra cómo volver a construir un coche de control remoto de segunda mano. Usted verá cómo volver a conectar la placa de circuito. Así, codificación básica y Arduino basado en competencias se demuestran en esta construcción. El pro
Fácil de construir amplificador de auriculares con Mosfets

Fácil de construir amplificador de auriculares con Mosfets

es este instructable sobre cómo construir un amplificador de auriculares simple con fácil obtener componentes :)El amplificador se basa en un estándar Mosfet de canal N (IRF740 en mi caso) y es rápido y fácil de construir con resultados bastante acep
Barato y fácil herramienta de parada del motor

Barato y fácil herramienta de parada del motor

alguna vez has tenido que quitar un balanceador armónico o sacar una polea de un motor pero el motor sigue girando. hay una manera fácil de evitar que el motor para moverse mientras que usted está desempernado de su polea, equilibrador nuestro en mi
Rápido y fácil de construir caseta de perro

Rápido y fácil de construir caseta de perro

Este es un simple, fácil de construir caseta de perro. La caja básica consta de cinco piezas de madera de igual tamaño, corte de la mitad una hoja estándar de shutterply (madera contrachapada del pino barato, de baja calidad). Es muy fácil y rápido p
DIY Super Cool tienda del juego para niños - fácil de construir!

DIY Super Cool tienda del juego para niños - fácil de construir!

Muy fácil de construir y los niños les encantará! ¡ Garantizado!Abrir las fotos y pase el cursor del ratón sobre las anotaciones de la información.Paso 1: La estructura y medidas (preparación y consejos) Para la estructura se pensó que sería fácil de
Simple y fácil de construir estantes para libros y material

Simple y fácil de construir estantes para libros y material

hice en TechShop (www.techshop.com).Sólo tomó la clase de madera Shop seguridad y uso básico en la TechShop en Menlo Park y no podía esperar para obtener mi serrín-y de las manos.  Este proyecto fue muy fácil de construir y ganar; perfecto para un pr
Fácil de construir SWAT equipo casco

Fácil de construir SWAT equipo casco

Hola este es mi fácil de construir el casco de equipo SWAT los materiales que necesitascasco del tablero del 1 patíncinta pato negrauna botella de coca-cola de 2 litrosalgo que se asemeja a una cabeza de luzalgunos legos de cilindro de 1 pernopegamen