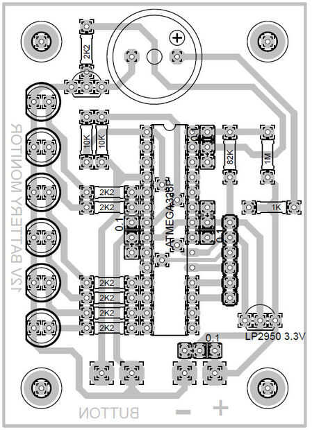
Paso 6: Construir el circuito





Usé la versión gratuita de Eagle para el diseño de la PCB. Todos los componentes, excepto el pulsador, se montan en el PCB. Montaje es fácil, con la excepción de soldar los LEDs. Asegúrese de que todos los LEDs son la misma altura. Utilizar a espaciadores de 20mm para montar la unidad y utilizar esto como referencia para la altura de LED.
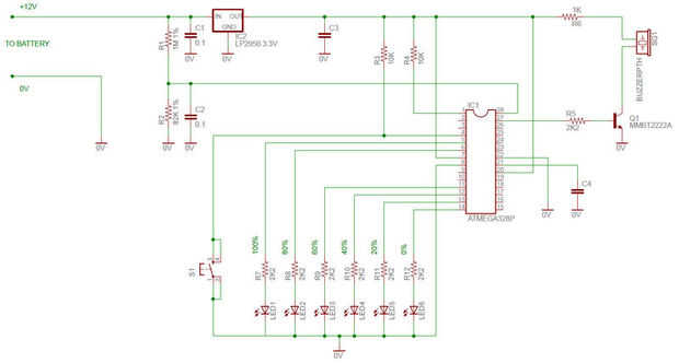
Debido a que mi diseño utiliza un 3.3V regulador, algunos zumbadores piezo de 5V estándar no funciona. El zumbador en el diseño es conectado a 12V y con un transistor. Jugar con el valor de R6 a obtener un sonido decente del zumbador, sin destruirlo. Aparte de esto, no hay otros trucos que en la construcción del circuito.