Paso 1: Vamos a entrar a esta fiesta!


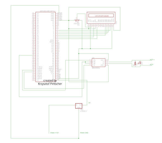
He leído acerca de la comunicación - radio está utilizando protocolo RS485, por lo que necesitamos un MAX485 para la comunicación. En la hoja de datos incluye esquema básico - todo está incluido en mi esquema - he utilizado un led como un indicador de la comunicación.
Usted no debe usar el puerto serie 1 (no 0) - RX1 y TX1 puertos (pines 18 y 19 de Mega) - básicamente debido a bloqueo de puertos etc..
Recuerde - no incluye y no utiliza la biblioteca serie de Arduino - está desacelerando las cosas (incluso para debbuging - es mejor utilizar el lcd para que, pero sobre lcd mencionaré más adelante).
El problema básico era conseguir cosas sincronizadas - Yampp estaba dispuesto a utilizar el oscilador externo con 7,37 MHz reloj, Arduino tiene oscilador de 16MHz. Y como ya he mencionado antes - depuración con Serial monitor serie biblioteca y arduino en PC estaba causando errores y apretones de manos entre radio y arduino.
Después he decidido resignado uso serie biblioteca del todo, he descubro (por error) que los apretones de manos son casi ok. Es sólo que incluso un personaje más o menos en la pantalla lcd puede ser una causa de errores de sincronización. Por eso no debe cambiar el código.
Mi proyecto se parece a shield para Arduino - que he hecho en pcb universal.