Paso 2: Construcción de Arduino



Estamos usando el cable amarillo para el + conexiones y negro para - conexiones. Por lo general utilizas rojo para +, pero estábamos fuera rojo.
Piezas necesarias:
Qty (1) Atmel P 328/328 con Bootloader instalado
Qty (2) condensadores de 22pF (no polarizado)
Qty (1) resistencia de ohmio 10 k
Qty (1) cristal de 16 MHz
Qty (1) restablecer el conmutador
Actualización:
Qty (1) 10 uH inductor
Qty (1) condensador de 100nF (no polarizado)
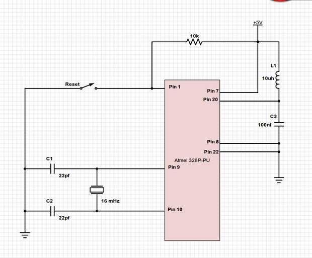
Comience por colocar el Atmel 328 en el protoboard. Conexiones y esquema proporcionado a continuación.
Ahora agregar los componentes:
10 k resistencia - Pin 1 + tren
22pF condensadores - pasador 9 a - carril
22pF condensadores - Pin 10 a - carril
Cristal - Pin 9 al Pin 10
Restablecer el interruptor - Pin 1 a - carril (orientación comprobar con ohmiómetro)
Actualización: Esquema de conexión (AVCC) 20 pin ver actualizado.
Condensador de 100nF - 22 a Pin Pin 20
Inductor 10uH - Pin 7 a Pin 20
Para terminar, conexión 7 Pin a + carril y pernos 8 & 22 a - carril.