Paso 3: Empezar a soldar







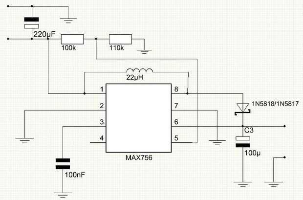
Cuando hayas terminado de soldadura, comprobar eres tu circuito para errores. Si no encuentra ningún error, entonces conectar tu circuito a la batería y un voltímetro. Usted debe obtener alrededor de 5V y no debe ser superior a 5,30 voltios o menor 4,90 voltios.