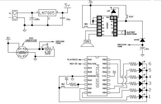
Paso 1: Paso #1 Hardware: el esquema completo + lista de piezas

1) el bloque superior derecha del esquema es el chip de ISD1218 con todos los componentes pasivos necesarios. Este chico malo se utiliza para grabar un byte de audio que se reproducirá cuando el PIC determina cuándo es el momento de tomar una lectura. Por ejemplo, si no hay período de calibración es necesario, o cuando la calibración es completada, el PIC iniciará la reproducción del audio byte; "Soplar en el sensor", o algo para ello.
2) el bloque superior izquierdo muestra el circuito muy simple de regulador LM7805 . puesto que no habrá ninguna otra explicación para este bloque, vamos a hablar de ello un poco aquí. Hay un bloque terminal de entrada de DC. En orden para el chip del LM7805 generar un sólido 5VDC, tenemos que hacer que haya menos 7VDC en la entrada (Pin 1) en todo momento, o bien el circuito no funcionará correctamente. Una batería de 9V es más que satisfactorio, aunque sugirió que utilice un interruptor de encendido (no visto aquí), y que utilice una batería Duracell o Energizer, como el sensor MQ3 es una mamadora de energía. Vamos a hablar sobre eso más adelante. Por lo tanto, queremos 7VDC + a la entrada de pin (Pin #1), entrada DC - (tierra)) en el pin #2 y 5 VDC (regulada) en pin #3. Esta línea de 5VDC potencia todos nuestros bloques! El condensador de 100uF a la entrada se utiliza para alisar cualquier ondulación de la entrada de CC. Sin embargo, si usted está usando una batería, allí realmente no es necesario, como debe ser no hay ondulación en todos. El 0.1uF condensador en la salida es simplemente separar el circuito y disipar cualquier probable alta frecuencia picos.
3) en el bloque inferior izquierdo, vemos el circuito MQ3 alcohol sensor y controlador. Este sensor tiene una salida analógica. El calentador (pasadores mediados) es simplemente una bobina de 150 mA (en el voltaje de entrada 5v). Esto hace a este componente un dolor relativamente alto en el trasero =) sin embargo, si usted tiene un/interruptor de apagado y una buena batería, eres bueno para un par de noches en la ciudad! Vamos a hablar más de esta función de bloqueo, así como el circuito del conductor requerido.
4) ah, el cerebro! Bloque #4! El MCU es un PIC18F122018-pin DIP IC, hecho por tecnologías Microchip. El código es un poco largo, como estamos usando código ensamblador, pero creo que es un programa muy sencillo. Es un poco básico de matemáticas, pero nada que un estudiante de grado 7 no pudieron manejar =) he hecho mi mejor comentar lo que hace cada línea de código, y si usted está interesado, felizmente te enviará la. Código ASM para usted así que usted puede replicar exactamente, o quizás modificarla. El PIC tiene varias funciones. Toma las instrucciones desde el botón de muestra, ubicado en el pin #7 (PORTA, RA3), instruye el IC ISD1218 grabación y reproducción a la reproducción de un audio bytes cuando sea necesario (después del período de calibración), toma la tensión analógica del sensor MQ3 y cambia en un número binario de 8 bits, hace la matemáticas, añade tiempos de espera (retrasos) y hace la matemáticas. Cuando se ha hecho una conversión, la relativa a su intoxicación LEDs (LED #1 ser poco sin alcohol, y 6 se malgaste masivamente).
Vamos a hablar sobre cada uno de estos bloques, menos la fuente de alimentación, así como el código en los siguientes pasos. Aquí está la lista de piezas:
bloque terminal 1 x 2 patas
condensador electrolítico de 100uF x 1
condensador de cerámica 0.1uf x 1
1 x 10uF condensador electrolítico
1 x resistencia de ohmio 10 k
1 x 1 potenciometro de multi-vueltas k ohmios
1 x resistencia de ohmio 10 k
6 x 330-470 Ohm resistencias
7 x LEDs rojos
1 regulador de 5v de x LM7805
1 x sensor de Alcohol MQ3
1 x Mini altavoz de 8 ohmios
1 x ISD1218 IC grabación y reproducción (kit en www.electroniclessons.com)
3 x botones monetarios
Diodo 1N4401 x 1
1 x micrófono de condensador Electret
1 x PIC18F1220
El MQ3 y el kit de ISD1218 pueden encontrarse en http://www.electroniclessons.com. Puedo ofrecerle una PIC18F1220 programada Si desea, también. Heck, tal vez pude poner todo esto junto como un kit. Podría ser divertido! =) Así, mi canal de youtube se puede encontrar aquí:
http://www.youtube.com/User/patrickikis