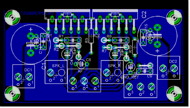
Paso 4: El diseño de PCB (para amplificador LM3886)




Hay un error en el etiquetado de PCB (ex: no hay C15), reemplazar el esquema pronto, pero por ahora, por favor utilice el diagrama esquemático del paso 3 como su referencia, analizar las partes cuidadosamente. Va a funcionar, se acaba un poco confuso.