


Microcontrolador se significa para controlar cosas y no para generar periódicos
señales - para esto proponen que usaríamos un hardware dedicado - algo así como Atmega328 y AD9850.
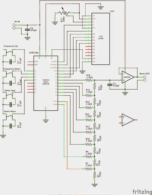
Por otro lado esto podría ser un proyecto interesante - no muy útil, pero al menos manualmente podemos construir DDS y conseguir el buen entendimiento de su funcionalidad. La idea básica de tal sintetizador es crear un lazo de software donde cada iteración salida de punto único de onda particular. Mayor cantidad de puntos dentro de periodo único aumenta la resolución y reduce la frecuencia - debido a la potencia de procesamiento limitada.
También hay una buena motivación para optimizar el código - cada operación adicional consume ciclos de CPU y disminuye la frecuencia de salida máxima.