Paso 3: Diseño de circuito


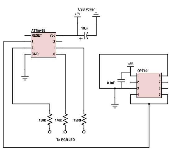
Una vez que han adquirido todas las partes, es hora de determinar cómo conectarlos todos. He adjuntado un circuito esquemático de la sección de imágenes, así que usted puede mirar allí para instrucciones.
Si usted no disfruta escudriñando esquemas, el circuito es bastante simple que sólo puede leer qué pins para conectar donde. El condensador de 10uF suaviza la tensión USB del cabezal USB del perno masculino de la energía, por lo que se conecta entre + 5V y tierra (GND). El lado con la raya va a la tierra. Los ATTiny Vcc y GND pasadores vaya a + 5V y GND, respectivamente. Pines 0, 1 y 4 de lo ATTiny pasan por las resistencias a la jefe del pin de RGB, y un perno masculino adicional se agrega al final de la cabecera para suministrar el voltaje positivo a la barra de luces (esto provee negativo si tienes un LED de cátodo común). En el sensor de luz OPT101 lado del circuito, los pines 4 y 5 están conectados juntos y luego ir al pin 3 del ATTiny. El pin 1 está conectado a + 5V y los pines 3 y 8 están conectados juntos y a la tierra. El 0.1uF condensador está conectado entre + 5V y GND cerca OPT101 - esto suaviza la tensión para hacer que el chip funcione más fácilmente.
Una vez que entienda un poco como va el circuito juntos, puede ayudar a colocar en un protoboard. Así, puede asegurarse de que todo funciona antes de comprometerse con una placa de circuito impreso o protoboard.
Phewft! Fue mucho, pero espero que ayudó. Electrónica puede ser trickly poco fétidos cada ahora y entonces. A la diversión cosas!