Dados ATtiny85-45-25 LED (Super simple y barato!) (4 / 7 paso)

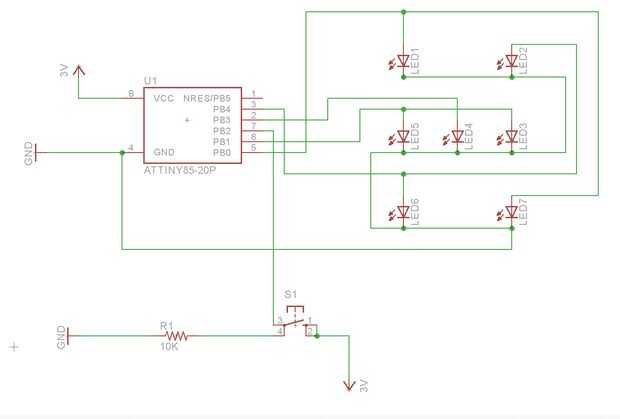
Paso 4: Protoboard lo!

Ahora poner todo en un protoboard y probarlo. Usted puede alimentar con cualquier fuente de alimentación de 3 voltios. Asegúrese de que los LEDs se arreglan correctamente!

Artículos Relacionados

Led Super bright

Led Super bright

¡ Hola todos! En este video te mostraré cómo hacer tu propio ladrón de joule inductor simple, en poco menos de 10 minutos! Este circuito es tan simple, que incluso aquellos no familiarizados con la electrónica pueden probar como su primer proyecto!¿C
Super Simple Inductor Joule Thief!

Super Simple Inductor Joule Thief!

¡ Hola todos! En este Instructable te mostraré cómo hacer tu propio ladrón de joule inductor simple, en poco menos de 10 minutos! Este circuito es tan simple, incluso aquellos no familiarizados con la electrónica puede probar como su primer proyecto!
Altoids 27 LED Super luz (debajo de $5)

Altoids 27 LED Super luz (debajo de $5)

había hecho algunas linternas de Altoids para mis hijos y encantaron. Sin embargo, he encontrado que son bastante caros para construir después de que Radio Shack y compra todas las partes. Entonces me di cuenta una manera de hacer este "Super ligero&
Super Simple truco tarjeta

Super Simple truco tarjeta

Hey todo el mundo le mostrará cómo hacer un truco super simple tarjetaDisfrutar dePaso 1: Reúna sus materiales NecesitaUna baraja de cartasPaso 2: Shuffle Ahora sacar cuatro de los ases y los puso a un ladoMezclar el resto de las cartasPaso 3: truco
Tren de beso (mantener, Super Simple)

Tren de beso (mantener, Super Simple)

¡ Construya usted mismo un juguete divertido, durable para casi ningún costo! Utilice un trozo de 2 x 4, lo hacen de la madera de palet.Diseñé este tren en la década de los 80 cuando yo tenía 2 niños, 2 y 3 años de edad. Mi presupuesto era limitado a
¿Mi pan de ajo Super Simple acceso directo

¿Mi pan de ajo Super Simple acceso directo

necesita ajo pan ir con espagueti en un flash? Prueba mi receta Super Simple atajo pan de ajo!Paso 1: Paso uno: reunir los ingredientes Precalienta el horno a 350 grados. Se reúnen los ingredientes. Para esta receta necesitarás:Gruesa rebanada de pan
Construcción de un semáforo de LED 9V simples

Construcción de un semáforo de LED 9V simples

Estas instrucciones le mostrará cómo crear su propia luz LED alimentado por una batería de 9 voltios.Esta luz LED es un proyecto bastante simple y barato que puede enseñar sobre algunos simples, pero muy útiles componentes electrónicos incluyendo el
Super Simple Firestarter

Super Simple Firestarter

hoy voy se que muestra cómo hacer un iniciador de fuego super simple que funciona muy bien. Su super sencillo ya que requiere sólo 3 ingredientes, mejor aún probablemente ya las tiene!  Si eres un niño, como yo, haz un adulto para ayudarle.Ingredient
Sierra de cinta super simple plantilla de círculo

Sierra de cinta super simple plantilla de círculo

quería cortar algunos círculos en mi sierra por lo que necesitaba una plantilla. Miré a las plantillas disponibles en el mercado del círculo y un montón de diseños de plantillas diy círculo, algo realmente complicada y más que hacer una cubierta de m
Una sirena de coche de bombero simple y barato.

Una sirena de coche de bombero simple y barato.

El circuito que aquí describo un simple y barato sirenas de bomberos. El circuito se basa en 2 bloques: un oscilador (lento) y otro oscilador (que es más rápido). Bloquear las fotos.Este circuito usa sólo 14 componentes, todos de fácil adquisición y
Guitarra amp tilt stand - fácil como Lincoln Logs - pequeño, portátil, simple, estable, barato o gratis.

Guitarra amp tilt stand - fácil como Lincoln Logs - pequeño, portátil, simple, estable, barato o gratis.

Soporte de inclinación amp de guitarra - fácil como registros de lincoln. pequeño, portátil, simple, estable, barato o libre con madera de desecho. Gran para amplificadores combo, diseño más grande se puede utilizar para espalda abierta.Paso 1: ¿he d
Super Simple había automatizado armario LED luces.

Super Simple había automatizado armario LED luces.

Mi armario es como un abismo oscuro en el día o la noche. Tuve que buscar mi ropa con una antorcha. Tuve que encontrar una solución a este problema que me parece podría ante muchos otros también...Así que se ocurrió la idea de hacer un Armario automa
Super Simple regulable LED Driver o controlador de láser

Super Simple regulable LED Driver o controlador de láser

hacer su propio controlador para tu led o diodo láser, el mismo es super sencillo solo 2 componentes LM317 regulador y voltaje ajustable ajuste pot 50 ohmios.El LM317 será el regulador de corriente, con trimm pote gona establece el deseo actual.Asegú
Super SIMPLE estantería secreta puerta y libro desbloquear mecanismo

Super SIMPLE estantería secreta puerta y libro desbloquear mecanismo

Mucho, me imagino, todos los niños que leer a comics o había visto a Batman o a alguno de los numerosos ejemplos literarios o cultura pop de puertas secretas que conduce a una cueva de murciélagos o paso/cuarto secreto, he soñaba con tener mi propia