Paso 8: La Junta y esquema de diseño



El software que usted necesita puede descargarse aquí: http://www.expresspcb.com/expresspcbhtm/download.htm
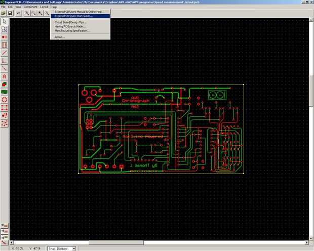
No voy a entrar en detalle aquí porque el rápido empezar a guías y archivos de ayuda son muy buenos con estos programas. Te sugiero que juegues con ellos y al menos tener una idea de cómo funcionan para su próximo proyecto. Te incluyo imágenes de la obra que solía grabar mi tabla en el siguiente paso, así que incluso si usted no puede conseguir su propio layout diseñado todavía puede grabar la Junta para este proyecto.
Lo principal que se quiere notar aquí es los muchos 'vías' en el diseño. Si hace clic en vista >> Opciones y elija sólo la capa superior, verás varias trayectorias del circuito en rojo. Estos rastros no van directamente a cualquiera de los componentes. Todo rastro de esta capa va a un agujero en la placa, que hará una conexión a un rastro en el otro lado de la Junta. Para realizar la conexión, tendremos que insertar un pequeño trozo de alambre en el orificio y la soldadura de ambos lados. Mi primera tarjeta de doble cara no tenía ningún vias; los rastros de la parte superior sólo fueron directamente a los componentes. Más tarde descubrí que era imposible de soldadura de la capa de la parte superior para algunos componentes, porque el componente sí mismo estaba de la manera! ... ¡ uy, lección aprendida. Por lo tanto, las vías se colocan para que toda soldadura puede hacerse en la capa inferior solamente!
La. SCH y. Archivos PCB están incluidos en el archivo ZIP a continuación. También se incluyen las bibliotecas de componente personalizado que se necesitan para abrir los archivos con los componentes personalizados que tenía que hacer al diseñar este proyecto. Los directorios para los archivos de componente personalizado pueden encontrarse en archivos de programa >> ExpressPCB.
Jugando con estos programas es la mejor manera de aprender cómo funcionan. Descargar el archivo ZIP y guardar una copia adicional de cada uno para jugar con. Dibujo de conexiones y rastros es realmente muy fácil, y dominar este proceso hará grabado PCB personalizado futuro posible.