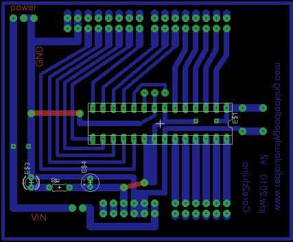
Paso 2: Descargue e imprima el archivo .brd

1. descargar el archivo .zip y en formato EagleCad si no ya lo tienes.
2. descomprimir el archivo zip a su computadora.
3. Abra el archivo .brd con águila.
4. Seleccione la opción "Capas" y deseleccionar la capa "superior", dejando las otras opciones como son.
5. Seleccione Imprimir, asegúrate de que comprobar las cajas "Negro" y "Sólido" en opciones. A continuación, imprimir en papel de revista.
Corte cuidadosamente el diseño impreso en el tamaño de su revestido de cobre. Utilice una hoja de afeitar o tijeras, sólo asegúrese de no tocar el toner con los dedos.