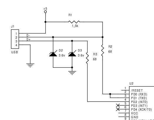
Paso 6: Datos USB y poder


USB 5V va a pines de 5V y 5V SNES
Tierra de USB va a pernos de tierra y tierra SNES
USB2 es datos -. Va:
a través de un 3.6v zener diodo a tierra
a través de una resistencia de 68 ohm al pin 2 y 3
a usb 5V a través de un resistor de k 1,5.
USB3 es datos +. va:
a través de un 3.6v zener diodo a tierra
a través de una resistencia de 68 ohm al pin 4