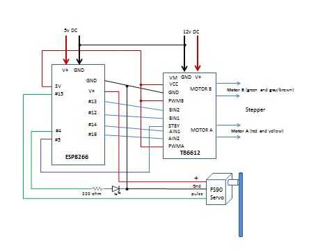
Paso 4: cableado


2. a continuación, conectar el tablero Huzzah ESP8266 a la Junta de TB6612 conductor:
Controlador TB6612
HUZZAH ESP8266
VCC
Pin 3V
TOMA DE TIERRA
TOMA DE TIERRA
AIN2
GPIO 16
AIN1
GPIO 14
BIN1
GPIO 12
BIN2
GPIO 13
PWMA y PWMB
VCC
STBY
GPIO 5
3. conectar los LED y Micro Servo. El Micro Servo funciona en pulsos de 3v con corriente baja, así que debe estar bien para ejecutar directamente desde las líneas de ESP8266. El LED debe tener un 220 ohmios o similar resistencia soldada en serie. También puede ejecutar fuera de las líneas de ESP8266 sin apoyo adicional. (Asumiendo que el LED pequeño!)
HUZZAH ESP8266
Dispositivo de
GPIO 15
Servo (pulso)
TOMA DE TIERRA
Servo (GND)
V +
Servo (V +)
GPIO 4
Resistencia/LED combo + pin
TOMA DE TIERRA
Polos negativos de LED