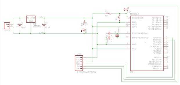
Paso 4: esquema


Este esquema contiene todas las piezas mencionadas anteriormente. Algunos de ellos son abreviados o simbolizado de manera diferente, basta con mirar los nombres y valores de ellos para determinar que parte es que. Si usted está usando un protoboard puede utilizar este esquema como referencia para cada conexión de pasador.
Le recomendamos abrir la imagen en otra pestaña de tu navegador, por lo que se puede hacer referencia a él fácilmente
También, he adjuntado una ilustración de la asignación de pin para los pernos del Atmega328 y sus correspondientes pines de Arduino. Tenga cuidado mientras que pines son ser a que se refiere el cableado. Mayoría de lo que se refiere a los números Atmega328.
EDIT: he añadido el águila esquemático aquí