Paso 3: electrónica
















Consejo: Adafruit vende un protoboard que parece un tablero llamado Perma-Proto. Cuando haya terminado de probar tu circuito en un protoboard sólo transferir el diseño sin modificaciones. También venden uno que se ajusta en una lata de tamaño Altoids mentas.
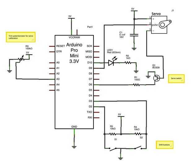
Paso 1:
Tomar el Protoboard y crear el circuito utilizando el diagrama de Fritzing y esquemático.
Nota: Siempre usar gafas mientras suelda o haciendo trabajo de la máquina.
Foto 1 y 2
Paso 2:
Conecte los cables a través de la parte posterior y colocar el jumper en las conexiones que unen a los botones y servo
Cortar los cables de la parte posterior y realizar la conexión según el esquema.
Foto 3 y 4
Paso 3:
Soldar los cables a la patilla central y uno de los pines del interruptor. Asegúrese de poner del encogimiento del calor en el cable primero. Conecte el terminal de pin Molex a un perno. Taladre un agujero en la parte superior de la caja del proyecto y montaje del interruptor.
Foto 5 y 6.
Paso 4:
Encamine los alambres a través de orificios en el lado de la caja del proyecto y luego conectar el otro a la salida positiva del convertidor Lipo Boost.
Cuadro 7
Paso 5:
Conectar la salida negativa del convertidor boost a otro Molex de terminal. Une los cables con terminales de pin Molex conector Molex como showin en la imagen 8. Asegúrese de que la orientación coincide con el conector en el protoboard.
Paso 6:
El resultado final debería verse como la imagen 9. Conecte la batería de Lipo para el converso de boost y el conector Molex del interruptor a la protoboard. Después de comprobar cortocircuitos con un multímetro de vuelta en el poder.
Cuadro 10
Paso 7:
Programa de la placa por instalación de arduino en su computadora y cargar este sketch
Encender la la Junta Directiva y asegúrese de que las funciones de servo a su botón presiona
Paso 8:
Utilizando soldadura de encogimiento de calor dos alambres que botones después de aplanar los pasadores. Utilice una pistola de calor o el cañón de un soldador para reducir el encogimiento del calor. Hacer esto para cada botón
Cuadro 11 y 12
Paso 9:
Los botones en una posición cómoda en el manillar de la cinta. Tuerza los alambres para sacarlos del camino.
Cuadro 13 y 14
Paso 10:
Conectar terminales de pin Molex a cada cable para cada botón. Conecte un cable de cada botón a un conector Molex.
Cuadro 15
Paso 11:
Encamine los alambres en su manillar utilizando cinta de hockey.
Cuadro 16
Paso 12:
Prueba el circuito hasta ahora pulsando los botones.