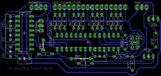
Paso 8: Empezar a insertar los componentes.



No se olvide de la soldadura en los zócalos IC y no el IC de sí mismos, asegúrese de que usted Oriente las tomas según el diagrama y luego enchufar el IC de en la misma dirección.
Para los puentes, sólo usé el resto de los hilos de resistencia que recorta apagado después de soldar en las resistencias. Si usted la soldadura en las resistencias en primer lugar, guarde las puntas recortadas, hacen buenos. Hay 3 puentes en este foro (la resistencia junto a la cabecera del ISP es un error, debe ser un puente).