Calabaza 3D en Blender (7 / 12 paso)

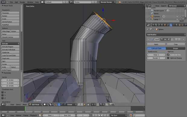
Paso 7: Sacar el vástago de

Luego extruir (E) el techo de la calabaza y se salga de la calabaza para crear un tallo.

Artículos Relacionados

Calabaza 3D en Blender (plata)

Calabaza 3D en Blender (plata)

calabaza 3D en Blender (plata)Este Instructable es hecho para el 3D creación sistemas de Jack o ' desafío de linterna.  Este Jack o ' Lantern se hace en 3D Blender que es gratuito y puede descargarse aquí.
La taza de café de calabaza 3D en Blender

La taza de café de calabaza 3D en Blender

la taza de café de calabaza 3D en BlenderEste Instructable es hecho para el 3D creación sistemas de Jack o ' desafío de linterna.  Este Jack o ' Lantern se hace en 3D Blender que es gratuito y puede descargarse aquí.
Calabaza Man Blender 3D

Calabaza Man Blender 3D

calabaza hombre Blender 3DEste Instructable es hecho para el 3D creación sistemas de Jack o ' desafío de linterna.  Este Jack o ' Lantern se hace en 3D Blender que es gratuito y puede descargarse aquí.
Latte de especia de calabaza fácil

Latte de especia de calabaza fácil

hacer tu propia calabaza especia Latte en casa, con o sin una cafetera!El uso de puré de calabaza real hace este SOOOOO mucho mejor que el café de Starbuck calabaza especia - y haciéndolo en casa es mucho más asequible también! Usted puede hacerlo si
Sopa de calabaza vegano

Sopa de calabaza vegano

este sabroso desde cero mantendrá la receta de sopa de calabaza caliente a través de las fiestas!Paso 1: ingredientes Los ingredientes incluyen:5 libras de calabaza - compré un gigantesco 5lb uno, usted puede necesitar comprar 2-3 más pequeños.4 taza
Sopa de calabaza Spooky

Sopa de calabaza Spooky

Esta sopa de calabaza es muy saludable, deliciosa y relleno. Me encanta hacer esto todo el año pero alrededor de Halloween las calabazas son de temporada y realmente delicioso así que es perfecto celebrar Halloween con. Esta es una receta que he crea
Foto realista calabaza licuadora

Foto realista calabaza licuadora

te voy a mostrar cómo hice esta escena calabaza en blender. Haga clic en el video del puño para ver la animación y la segunda para un video de mi haciendo la escena.Paso 1: Iniciar el modelado de la calabaza Empezar añadiendo una esfera UV con 100 se
¿Linterna de Jack o ' 3D en Blender

¿Linterna de Jack o ' 3D en Blender

quiere hacer un jack o ' lantern pero tiene miedo de todo el lío?  No te culpo! He hecho un Instructable sobre cómo hacer un 3D jack o ' lantern gratis! ¿Estás listo? Vamos a empezar!Paso 1: Paso 1 Abrir Blender. Va a utilizar Blender 2.68a, que tien
Sopa de manzana y calabaza

Sopa de manzana y calabaza

La temporada de otoño trae consigo una hermosa cosecha de calabaza y las manzanas. Calabaza y las manzanas son, de hecho, una combinación fantástica, especialmente en sopa deliciosamente rico.Paso 1: ingredientesLos ingredientes:1 cucharada de ghee (
Asado vegetal/calabaza/calabaza sopa de

Asado vegetal/calabaza/calabaza sopa de

sí, es un bocado, pero no podía pensar en lo que al dejar fuera el nombre.Esta es una sopa muy versátil - puede utilizar diferentes caldos, vegetales, aves de corral o agua.  Usted puede hacer este vegano o vegetariano, y por defecto, la sopa es libr
Calabaza amarga picante

Calabaza amarga picante

Calabaza amarga o melón amargo es uno de los vegetales de vaina comestible popular en muchos países asiáticos. Está entre la más amarga degustación de cocinas todas las verduras. El melón amargo es muy bajo en calorías, ricas fuentes de fitonutriente
Licor de calabaza

Licor de calabaza

este licor de sabor de los sabores ricos, tierra de calabaza con un toque de especias.  Copa recto-para arriba como un Halloween, agregar caliente sidra, crear un calabaza champagne cóctel o hacer un pumpkintini.Paso 1: fuentes de 4 tazas de jugo de
Cóctel de calabaza

Cóctel de calabaza

Cóctel de calabazaLo curioso para llamar esto una calabaza cóctel porque aunque parece uno, no tiene ninguna calabaza en él.  Yo no soy un fan de poner puré de calabaza en cualquiera de mis bebidas sólo por lo que es sabor calabaza-ee.  ¿Que es lo qu
Calabaza de Halloween interactivo (basado en Arduino)

Calabaza de Halloween interactivo (basado en Arduino)

LA IDEA DEUna calabaza que se ilumina, se sacude y grita... [video]Es Halloween, naturalmente tenemos que tener un proyecto.La idea es tener una calabaza, que detecta la presencia de una persona intentando llegar a los dulces y luego emplea varios ef