BBB (molesta la luz intermitente para bicicletas) (6 / 13 paso)

Paso 6: [UPDATE] añadir un interruptor de botón de aire frio

[UPDATE]
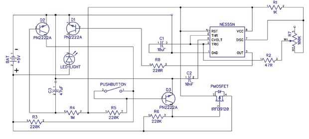
He rediseñado el circuito DipTrace, como ves en la imagen. El nuevo circuito incluye un interruptor para encender y apagar las luces. Este interruptor se basa en el tutorial cool "Más simple suave bloqueo Interruptor de circuito de potencia del mundo" por Dave. Perdón por el lío de rastros en el tablero, la colocación podría mejorarse. Subo el archivo DipTrace y el PDF que he creado con esquemas para imprimir. Consulte el documento pdf para valores y detalles de los componentes. Tenga en cuenta que esta placa necesita un poco de habilidad mejor sobre soldadura, porque las huellas son muy delgadas.

Artículos Relacionados

Solar cargo funcionamiento LED con luz de freno intermitente para bicicletas

Solar cargo funcionamiento LED con luz de freno intermitente para bicicletas

por lo que después de investigar las leyes para hacer mi bicicleta motorizada legal en California y el envío de la placa de la licencia, he decidido trabajar en la luz del freno mientras espero la placa.Después de un par de días de mirar diseños de o
Simple intermitentes para bicicleta

Simple intermitentes para bicicleta

Si viajan regularmente en su bicicleta, la falta de sol en el invierno puede ser un poco intimidante, especialmente si su viaje no está bien iluminado. Mi bicicleta para trabajar durante todo el año, y en noviembre, gran parte de mi viaje es en la os
CFL faro y luz trasera para bicicletas (eléctricas)

CFL faro y luz trasera para bicicletas (eléctricas)

"Eléctrico" está entre paréntesis porque la necesidad de CFL (lámpara fluorescente compacta) un voltaje de DC lo suficientemente alto como para iniciar y llevar una batería tan grande alrededor de la moto no es práctico a menos que ya necesite p
DIY soporte luz autonivelante para bicicleta

DIY soporte luz autonivelante para bicicleta

Para obtener el máximo de luces del casco, deben nivelarse por dirigir sus rayos hacia controladores. Este Instructable le mostrará cómo construir un montaje Self-leveling que es compatible con trabajos de diseño de Portland y Cygolite planeta bicicl
Luz intermitente y luz de freno de la bicicleta

Luz intermitente y luz de freno de la bicicleta

Hola todo el mundo! Este es mi primer Instructable! Por favor informar para mí en los comentarios. Espero que lo disfruten!La idea detrás de esto era modificar una bicicleta barata luz completamente funcional luz intermitente y luz de freno similar a
Instalación de luz intermitente y luz de la cola para bicicletas Motor

Instalación de luz intermitente y luz de la cola para bicicletas Motor

OK vamos esto es un básico paso a paso que le ayudará a entender cómo hacer este proyecto. No se exactamente cómo hacerlo porque será diferente para todos. (suena su moto Zooms) Esperanza usted puede conseguir como hacer esto y mal ve muchas más foto
Luz para bicicleta---el borde con carga Solar

Luz para bicicleta---el borde con carga Solar

Hola todo el mundo. Soy Sahas Chitlange envejecimiento 15 de la INDIA. Aquí está mi proyecto de nuevo fin de semana.Luz SOLAR de la llanta para bicicleta---con carga Solar¿Has pensado de añadir un bonito efecto de la luz de borde a tu bicicleta?? Est
Blinky bici un sistema de iluminación para bicicletas

Blinky bici un sistema de iluminación para bicicletas

Cuando librar para su viaje o por placer, siendo visible en la carretera siempre es una pesadilla, tanto como su sistema de luz de bicicleta durante el día no es visible, o porque controladores nunca sabidas cuando vuelta en condiciones nocturnas.El
Casco para bicicleta LED controlada por acelerómetro

Casco para bicicleta LED controlada por acelerómetro

si usted ciclo para diversión, ejercicio, ir al trabajo o compulsión, es importante estar bien iluminado y visible en la noche. Manteniendo el casco iluminado es una buena opción porque le da su principal protección extra. Este casco, el siguiente en
Un Control remoto muy simple LED luz intermitente

Un Control remoto muy simple LED luz intermitente

La idea de este Instructable es mostrarle cómo hacer una muy simple y pequeña, divertida, encantadora, curiosamente intermitente LED luz debajo de la decoración de su elección, parpadea por cualquier señal de Control remoto infrarrojo que recibe!Ya s
Cómo instalar un dínamo accionado luz de la bicicleta.

Cómo instalar un dínamo accionado luz de la bicicleta.

Como cualquier motero sabe si usted está manejando en la noche una luz es una necesidad!en el tutorial te mostraré cómo instalar el un dínamo accionado luz de la bicicletaEsta luz es perfecta para la persona que le gusta el look vintage pero también
DIY una luz trasera de bicicleta con Arduino

DIY una luz trasera de bicicleta con Arduino

Soy un entusiasta de la bicicleta.Hace años, cuando yo soy un joven guapo, en mi segundo año en el colegio, había completado el viaje desde Sichuan al Tíbet, del G318 famoso en China. Se conoce como camino más bellas y peligrosas del mundo. Si hay un
Luz Luxeon LED bicicleta

Luz Luxeon LED bicicleta

este instructable describe la construcción de una luz de bicicleta con tres LEDs de Luxeon de 3W. Este proyecto tenía tres objetivos principales. 1.) hace una luz conveniente para el uso en carreras de bicicleta de montaña de 24 horas. 2.) uso dispon
Abrir la fuente de luz trasera de bicicleta de Automatic bricolaje 2.0

Abrir la fuente de luz trasera de bicicleta de Automatic bricolaje 2.0

Una luz de cola mejorado que se enciende automáticamente cuando oscurece. Las mejoras incluyen un PCB personalizado para facilitar el montaje con componentes mejor, mejor diseño de componentes y más brillante LED.Por favor haga clic abajo para apoyar