Paso 2: El arma



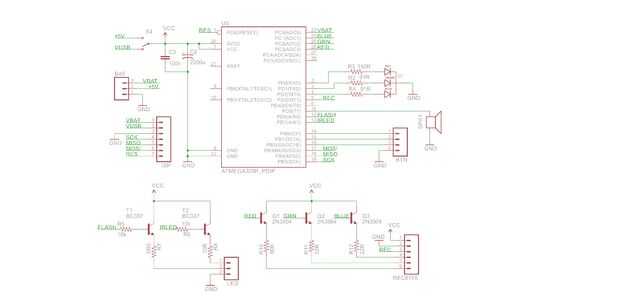
El primer paso es construir el arma sí mismo. La pistola contiene los siguientes componentes electrónicos:
- El microcontrolador (MCU), que es la base de la estructura entera. He escogido ATmega 328 de Atmel, porque usted puede conseguir por menos de 2 USD de Ebay y porque es la misma que en el Arduino UNO. De hecho, se puede utilizar un Arduino, pero sólo será más costoso.
- Un simple conectador de la ISP, utilizado para programar el MCU con el firmware y cargar la batería.
- Diodo IR. Porque no quería meterse con la óptica (lentes y así sucesivamente), he elegido diodo IR con el menor ángulo de luminosidad media. Este es el ángulo superior del cono que el diodo brilla hacia fuera. Si este ángulo es demasiado grande, el juego será muy fácil, porque no necesita apuntar su arma sin embargo, este ángulo debe ser demasiado pequeño, que el juego sería muy difícil (sobre todo en distancias cortas), porque tendría que apuntar precisamente a la cabeza del enemigo.
- Diodo de la linterna - sólo un LED muy brillante, que tiene dos propósitos. En primer lugar, cuando el jugador dispara, este diodo se enciende para arriba en dos veces el máximo brillo, pero para sólo un corto período de tiempo. Esto no daña el LED y simula flash del bozal del arma. Y, con PWM, se puede también utilizar como una linterna.
- Un pequeño (pero fuerte) altavoz piezoeléctrico, usado para indicar al jugador algunos eventos - tiro, ser golpeado y así sucesivamente.
- Tres botones. Uno es un disparador y otros dos botones auxiliares. En el código, se les pueden asignar funciones personalizadas - pueden utilizarse para recargar "revistas", enviar un pulso de curación a un jugador cercano o simplemente encender el diodo de la linterna de la pistola.
- 5 diodos RGB. Uno se encuentra directamente sobre el cuerpo de la pistola, mientras que las otras cuatro se encuentran en el receptor de cabeza.
- Controladores para los LED ' s (transistores de 5 en total, 1 para el LED IR, 1 linterna LED, 3 para cada canal de color del diodo RGB).
- 5V convertidor y batería de litio. Esto le dará energía para nuestro sistema.
En las imágenes anteriores, puedes ver el PCB de control y también los esquemas que utiliza. Pueden parecer muchas partes, pero confía en mí, el PCB es realmente fácil de hacer en casa o puede construir muy fácilmente en un protoboard.
El cuerpo de la pistola se hace de tubería de PVC, porque es barato, fácil y duradera y se pueden hacer de varias formas con él.