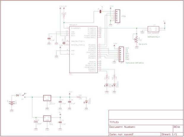
Paso 5: El emisor




Entonces, empiezo poniendo 5V y 3.3V reguladores de voltaje. También colocar la toma de 28pins para tener una mejor idea de la colocación.
He probado primero la fuente de alimentación. Cuando el que trabajó, agregué las otras partes. Luego he probado el circuito por un temporal LED rojo parpadeante.