Paso 3: Circuito de Control



Lo siguiente que debemos hacer es hacernos un circuito de control de potencia. Por alguna razón el ultimaker, mientras que viene con un terminal de tornillo para una cama de calor, produce el voltaje correcto para una cama de calor, no está realmente diseñado para soportar una cama de calor. Si conectas la cama de calor directamente en este terminal, mejor de los casos es que se activará uno de los polyfuses en el tablero y se apaga. Sin embargo existe el riesgo que te fríe la Junta ya que no está diseñado para tomar el más actual. Así que tenemos un trabajo alrededor. Parece haber mucha documentación sobre la necesidad de hacer esto pero no tantos en realidad circuitos que he podido encontrar cuando yo estaba la construcción de este modo diseñé el pequeño circuito de mí mismo para hacer el trabajo, y otra vez he incluido un diagrama de LTspice. Decidí construir el tablero de la tira de cobre, principalmente porque lo tenía a mano, pero también diseñó una versión de pcb que se puede hacer para arriba si usted tiene el equipo correspondiente. Mal también incluyen estos archivos pero no pasará a través de cómo hacerlo, ya que hay mucha documentación en la fabricación de pcbs en línea como lo es. Sólo tenga en cuenta sin embargo que si bien es un circuito muy simple lo nunca probado bajo carga, así que no sé, por ejemplo, si las pistas serán capaces de curry las corrientes de alta, sin quema.
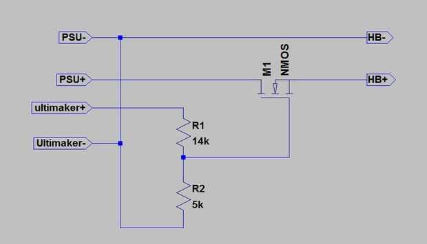
Aquí estamos utilizando el mosfet como interruptor controlado por la terminal de tornillo de salida de la ultimaker. Creo que yo podría simplemente conectado el terminal positivo directamente a la puerta del mosfet, como en mi caso debería haber sido capaz de manejar la salida de 19 voltios ultimaker suministrado, pero en su lugar decidí reducirlo usando un divisor del voltaje en el lado seguro. Para ello utilicé una combinación de la serie de resistencia k 14k y 5. Esto trajo el voltaje de la puerta de abajo a alrededor de 5v que sentí fue un nivel más cómodo y sería suficiente para asegurarse de que el mosfet completamente encendido cuando estaba destinado a ser.
Entonces el voltaje positivo de la fuente de alimentación está conectado al desagüe de lo mosfet. La fuente está conectada a uno de los cables va a la cama de calor. En mi caso la cama calor no estaba polarizada, aunque esto no sea cierto para usted. Si está polarizado Asegúrese de que conectar el positivo a esta terminal. Los conductores restantes, la negativa de la cama de calor y la tierra de la fuente de alimentación están conectados juntos. También es importante conectar la tierra del divisor potencial a la tierra de la fuente de alimentación. Estas conexiones se ilustran en el diagrama del circuito.
Encontré que era necesario añadir un disipador de calor para el mosfet. Mientras que según la ficha técnica este mosfet particular sólo tiene 0,008 ohmios entre drenaje y fuente de en resultados de umbral en una disipación de energía significativas y calentarse como resultado pero nada abrumadoramente caliente. También era útil en mi caso a la lata (aplicar soldadura a) los extremos de algunos de los cables, como los que van a la cama de calor, ya que eran hilo trenzado y esto permitió un mejor contacto con los terminales de tornillo. También decidí saltar varios alambres va a y desde el mosfet. Calculé que cuando el calor era en podrían llevar hasta 5 o 6 amperios y estaba inquieto con un cable de puente estándar para llevar todo lo que. Acabé con tres cables que va al drenaje y fuente, que esperemos que debe dividir la corriente lo suficiente como para evitar el fracaso.