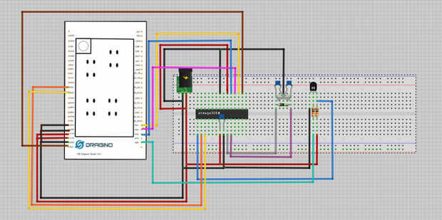
Paso 2: Conexiones de Hardware



Siga el diagrama de Fritzing y conectar el hardware. Tenga cuidado, y será más fácil completar.
Debemos prestar más atención a las clavijas entre mega328p y:
MEGA328P SS <> – GPIO23
MEGA328P MOSI <> – GPIO21
MEGA328P MISO <> – GPIO22
MEGA328P SCK <> – GPIO18
MEGA328P RESET <> – GPIO20 de mediante transistor (nivel de inversión)
En este proyecto, que potencia el él y Mega328P con 3, 3V de alimentación, así que no tenemos que añadir el cambio de nivel entre el mega328p y él.
Por favor enviarme una comentario/pregunta si no está seguro.