

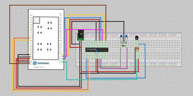
En este proyecto, haremos una solución tanto Arduino Yun mediante Dragino HE、mega328p y otros componentes.
Aquí, vamos a construir un Arduino Yun tanto solutiom y se muestra cómo programar el mega328p via WiFi. y su demostración de comunicación entre mega328p y el módulo de Dragino que Linux Internet WiFi.
Si desea hacerlo usted mismo, usted va a necesitar:
- 1 x Dragino HE(Preload with Dragino Yun Firmware)
- 1 x Mega328p
- 1 x Breadboard
4,7 k Ohm resistencias 2 x
- resistencia de 1 x 1M Ohm
- 1 x 0.1uf condensador
- 2 x 22pf condensadores
- 1 x 16 MHZ oscilador
- 1 x antena
- 1 x NPN 9014
- Módulo de alimentación 1 x 12v a 3.3v
un manojo de cables de puente