Paso 8: Probar y conectar tu Arduino



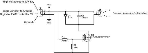
Cuando estás feliz todo es bueno para ir, conecte a su proyecto. Hay muchas maneras posibles de hacerlo. Aquí hay algunas posibilidades. También he incluido un esquema para que pueda decidir exactamente cómo usarlo.
Espero que disfrutéis tanto como yo y si quieres uno de estos kits que entonces basta con ir a este enlace de la soldadura de SMT.
Kit de controladores de MOSFET SMD
Por favor también visite CarbonFrog.com para más información y juegos.