Paso 4: Construir un portador para el MCU y otros componentes



Le enchufamos un temporizador 555 de repuesto en los zócalos para mantenerlos juntos (por eso la foto puede ser tan confuso - el 555 es un marcador de posición) y doblar las puntas de las resistencias de 120 ohmios a tamaño, conectado y soldadas dentro de las tomas. Que hicieron el "transportista" rígido y se pudo quitar el marcador de posición 555.
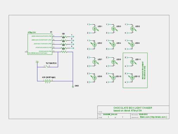
El interruptor de inclinación de la bola (el cilindro beige más grande a la izquierda) y su resistencia están montados en la parte inferior de las tomas.
Entonces el resto de las conexiones necesarias para completar el circuito (ver el esquema completo del diagrama en la tercera foto) han sido soldadas. Si los planos no es bien legible, ver que es la versión de tamaño completo aquí. Todavía tengo que averiguar cómo fotos tamaño de Instructables correctamente...