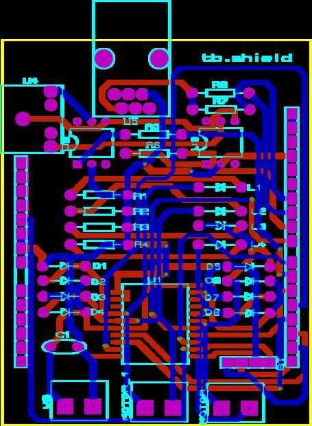
Tb.shield de Arduino (control de movimiento de 3 ejes timelapse) (2 / 7 paso)

Paso 2: PCB

Dibujar el diseño de PCB. Si la imagen no es visible por favor descargar el archivo pdf.

Artículos Relacionados

Impresos 3D, sistema de Control de movimiento de Time-lapse Modular ultraligero, 3 ejes

Impresos 3D, sistema de Control de movimiento de Time-lapse Modular ultraligero, 3 ejes

Esta es la historia de mi primer proyecto de impresión 3D y cómo ayudó a reducir drásticamente el peso total de mi sistema de Time-lapse dolly de control de movimiento 3-axis para fácil transporte en varios día de travesía, excursiones con mochila. N
Cómo programar un acelerómetro de Arduino para controles de movimiento

Cómo programar un acelerómetro de Arduino para controles de movimiento

Control de movimiento es siempre algo que ha tocado techo mi interés. Esto es especialmente tan recientemente cuando me enteré de lo fácil Arduino hace al programa. Una vez instalado correctamente esto puede convertirse fácilmente en una impresionant
CONTROL de movimiento de cuatro líneas de MIDI ARDUINO

CONTROL de movimiento de cuatro líneas de MIDI ARDUINO

Este Instructable será sobre la construcción de una unidad de control de movimiento cablecam cuatro líneas.El principio es nada nuevo ver CATCAM.Sus cuatro motores/winches basados alrededor y una unidad de control que controla los motores.COMPONENTES
Control de movimiento quadriplegic

Control de movimiento quadriplegic

Este es un proyecto que hemos realizados para un curso de instrumentación de la ingeniería biomédica en la Universidad de Vanderbilt. El punto de este proyecto era simular los componentes necesarios para diseñar y construir un método de controlar una
Hackeado Hexbug araña Arduino Control

Hackeado Hexbug araña Arduino Control

Este proyecto tiene hexbug araña basada en Arduino robot comprobaré. El sistema de control completa nuestro proyecto proporcionando tanto por teléfono y la computadora.http://make.robimek.com/Arduino-control-Hexbug-Spider/Paso 1: materiales:Hexbug ar
Su NES de control por movimiento!

Su NES de control por movimiento!

En este instructable le explicará cómo su NES de control por movimiento. Esto puede parecer difícil pero es realmente bastante simple.El sistema de entretenimiento Nintendo de 1985 tenía muchos controladores diferentes, por ejemplo el guante de la en
Cómo controlar un Arduino controla brazo robótico Dobot equipo

Cómo controlar un Arduino controla brazo robótico Dobot equipo

Siempre decimos, Dobot es una alta precisión, múltiples brazo robótico escritorio de control. En instructables pasado, hemos demostrado usted la alta precisión y la función de escritorio construyendo un laser de corte y soldadura brazo Dobot. En este
Arduino controla cabeza madera animatronic (lámpara)

Arduino controla cabeza madera animatronic (lámpara)

esta es una lámpara de lectura que puede ser ajustada para la dirección de la iluminación y atenuada como sea necesario.Este Instructable combina Arduino, programación, algunos electrónica simple, talla con herramientas manuales y eléctricas, control
Simple relé Shield para Arduino

Simple relé Shield para Arduino

escudo para relé de control 6, 6 digital de entrada y 6 analógicas de entrada con Arduino Duemilanove, Arduino UNO. Las entradas digitales y salidas de relé están equipados con un LED que indica el estado.El esquema del circuito es muy simple:Paso 1:
Arduino controla el faro

Arduino controla el faro

Resumen:A menudo he pensado que un faro de un gran proyecto para un Arduino, y decidí probar con uno de los faros locales aquí en Erie, Pennsylvania como inspiración. Elegí el Norte Pierhead Faro que custodia la entrada a la bahía de la isla de Presq
Arduino controla el temporizador de cocina

Arduino controla el temporizador de cocina

Todos ustedes deben han experimentado esto que tienes algo cocinan sobre su cocina por el otro lado conseguir ocupado viendo la televisión o conseguir una conversación profunda que te das cuenta en la detección de un olor que completamente fue estrop
Arduino controla caja de bloqueo con solenoide y RFID

Arduino controla caja de bloqueo con solenoide y RFID

La caja de la cerradura RFID combina Arduino, RFID y un solenoide para hacer su propio personal seguro! La caja de la cerradura se abre sólo a las tarjetas de clave que haya programado en el sistema, cierre todos los demás fuera.Esta guía mostrará có
Un más barato ESP8266 WiFi Shield para Arduino y otros micros

Un más barato ESP8266 WiFi Shield para Arduino y otros micros

Actualización: 19 de mayo de 201614 Rev de este proyecto revisa las bibliotecas y código para trabajar con ESP8266.com IDE plugin V2.2Actualización: 17 de diciembre de 210511 Rev de este proyecto limpia otras conexiones intentadas si ya está conectad
RGB LCD Shield para Arduino 65K color KIT V2 Asamblea guía

RGB LCD Shield para Arduino 65K color KIT V2 Asamblea guía

protector de la pantalla RGB para Arduino 65K color KIT incluye todos los componentes para armar una lista para usar protector de pantalla LCD para Arduino y placas compatibles como Freeduino.(visita http://store.nkcelectronics.com/rgb-lcd-shield-for