Paso 2: Construir el circuito! (Utilizando el esquema)

voy a mostrarte cómo hacerlo en un número de pasos.
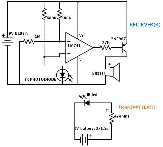
-en primer lugar Inserte el enchufe de dil en la placa pcb o protoboard (si desea con prototipo)
-entonces Inserte el opamp LM741 en el zócalo dil
-Conecte el pin4 a V-
-Conecte el pin7 a V +
-conectar un resistor de k 680 entre V + y el pin 2
-conectar un resistor de k 680 entre V + y el pin 3
-Conectar una resistencia de 1M entre el V y el pin 2
-conectar el end(cathode) más corto del fotodiodo en V - y más lead(anode) a pin 3
-conectar una resistencia k 27 entre pin6 y base del transistor.
-conectar el emisor del transistor a V +
-conectar el colector del transistor al cátodo el zumbador piezo
-conectar el ánodo del zumbador piezoeléctrico a V +
---Y el receptor.
El transmisor es más fácil (he utilizado un 9Vbattery pero puede utilizar una batería de botón 3v o células aa o aaa 2x1.5v para hacerla más pequeña y portátil)
-Si vas a usar entonces una batería de 9v
-conectar un resistor de 47 ohmios entre
lo positivo de la batería y el ánodo de la IR led
y conecte el negativo de la batería al cátodo de la IR led
Si estás usando células 2x1.5v siguen igual pero si lo desea puede excluir la resistencia
---El transmisor se hace
Al encender ambos los circuitos Asegúrese de que hay un objeto entre el emisor y receptor o bien el wil alarma sonido apagado. Configuro los circuitos paralelos uno al otro como he hecho en el video.