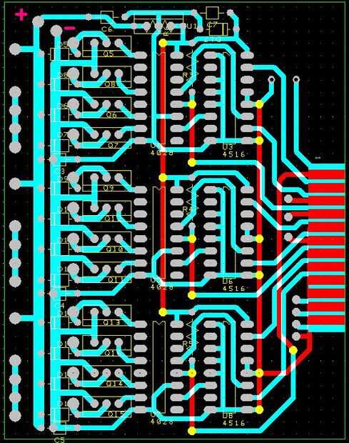
Tablero del controlador CNC (Multi eje) (1 / 5 paso)

Paso 1: Compra de componentes

What to buy. La lista de piezas se adjunta a este paso. No recomiendo armar el tablero por el diagrama que adjunto, o por los números de referencia que les he dado. Yo iría por las imágenes en los próximos pasos.

Artículos Relacionados

Controlador CNC Alamode frambuesa Pi

Controlador CNC Alamode frambuesa Pi

Este es mi primer intento de un instructable. Espero Ayude a alguien.Interruptores y luces y ventiladores, oh mi...Por favor lea los comentarios para más detalles.Compré una máquina de CNC hace algún tiempo y nunca fui feliz con él. Se utiliza un con
Programables de coches Robot usando Mediatek LinkIt un tablero y el IC del controlador de Motor L293D

Programables de coches Robot usando Mediatek LinkIt un tablero y el IC del controlador de Motor L293D

Con la ayuda de este Instructable, usted será capaz de hacer un coche Robot programable con Mediatek LinkIt un tablero y el IC del controlador de Motor L293D.Aquí, LinkIt una tabla se utiliza como controlador para conducir los motores en las direccio
Crear un caso de un controlador CNC

Crear un caso de un controlador CNC

si su construcción su propio molino CNC o actualizar uno tiene le tendrá que lidiar con algún tipo de controlador CNC.  Este instructable es en el controlador CNC que ordenó y lo que necesitaba para él.  Diseñé este caso y corte del laser (que hice e
El montaje de cámara multi-eje

El montaje de cámara multi-eje

Recientemente hizo una cámara de seguimiento sistema de mi taller. Sin embargo, el montaje de la cámara sólo tenía un eje de movimiento y en cuanto lo tenía montado, sabía que podía mejorar en el diseño.Quería dos ejes!! (Sé que parece raro, pero lo
Multi-ejes soporte de teléfono (versión completa)

Multi-ejes soporte de teléfono (versión completa)

algunos de ustedes pueden haber visto mi prototipo de este soporte de teléfono multi eje que le mostrará cómo hacer esto pero de bandejas de poliestireno de la pizza que después mi teléfono ya sea por una noche, un anillo había encajado un los otros
Añadir led del controlador de nes (encendido cuando un & apretado los botones b).

Añadir led del controlador de nes (encendido cuando un & apretado los botones b).

Herramientas y materiales necesarios:Destornillador philips (4 vías) para sacar 6 tornillos en el controlador.frotar alcohol y QTIP para limpiar todos los componentes del controlador.soldadura de hierro.soldadura (preferiblemente fina)LEDs X2resisten
Cantina de madera dada vuelta multi-eje

Cantina de madera dada vuelta multi-eje

multi-eje, o 'excéntrico' torneado de madera es el torneado de piezas en dos o más fases, en diferentes ejes.  El eje diferentes puede ser paralelo, angular o a 90 grados.  En la mayoría de los casos, esto significa convertir una pieza de madera de f
Sostenedor de la tarjeta del controlador de Nintendo! w/sonido

Sostenedor de la tarjeta del controlador de Nintendo! w/sonido

finalmente! Titular de la tarjeta que muestra a sus compañeros de trabajo que ha patadas a tope de videojuegos desde los años 80!Este es mi primer instructable y mi primer "proyecto". No he intentado de construir cualquier cosa desde 8vo grado t
Multi-eje soporte teléfono

Multi-eje soporte teléfono

esta es mi versión prototipo de un soporte de teléfono multi-eje. Me dio esta idea viendo tv show donde utilizan una silla de giroscopio que uso de NASA para simular una fuera de control la lanzadera de espacio.Paso 1: Lo he usado (Lo siento no todos
Diseñar y construir su propio tablero del juego de Hnefatafl

Diseñar y construir su propio tablero del juego de Hnefatafl

Me gustaría empezar esta Instuctable explicando la motivación para hacer este tablero de juego. Hace unos meses vi a un I'ble sobre cómo hacer un tablero de ajedrez muy interesante. Ya que tengo un hermano que es en ajedrez y otros juegos de estrateg
DIY un tablero del PWB del circuito biestable con eagle

DIY un tablero del PWB del circuito biestable con eagle

Quiero construir un circuito biestable con una placa de pcb, pero no quiero enviar mi eagle pcb para la fábrica de la fabricación que DIY un pcb como esto.¿Qué es circuito biestable?Circuito biestable es un circuito en el que el circuito es estable e
Seca rápido y sencillo al tablero del Erase

Seca rápido y sencillo al tablero del Erase

Los estudiantes universitarios, supongo, son notoriamente frugales. O por lo menos este es (puntos en el mismo). (preparación para una anécdota...)De todos modos, recientemente comencé mis años de pregrado en la Universidad, y en el proceso de desemp
Modificación del controlador de X-Box para trabajar en PC o Mac

Modificación del controlador de X-Box para trabajar en PC o Mac

modificación eléctrica para trabajar su controlador Classix X-Box en tu PC bajo Windows XP o en tu Mac bajo OS X.Instrucciones paso a paso para cableado que incluso un principiante puede seguir.SOFTWARE:En OSX instalar a Xbox HID Driver para Mac OS X
Tablero del Twister yarda gigante

Tablero del Twister yarda gigante

este Instructable va a mostrar cómo hacer un patio gigante tablero del Twister.  Hemos hecho esto en nuestro patio trasero para fiesta de cumpleaños 9 de mi hijo.  Tenía que ser grande ya que teníamos 20 de amigos de mi hijo sobre el partido.Esto fue