Paso 8: Soldadura Junta de Control




También he añadido un terminal separado para el paquete de baterías para enlazarse a.
De la batería Nota:
Según la hoja de datos el atTiny85 puede manejar 5,8 voltios. Realmente no sé si puede manejar 6v usé 4 pilas AA recargables en 1.2v cada por lo que estaría por debajo de los 5.8. Si alguien tiene información que comprueba que podemos utilizar 4 AA normal en 6v que quisiera saber. También pueden utilizar un regulador de voltaje y una batería de 9v
Actualización de batería ***
calenso nos dio una gran sugerencia en los comentarios, quería aquí la lista: "
Si quieres ejecutar desde regular AA y todavía cumplir con el máximo voltaje, puede insertar algunos diodos de rectificador de silicio ordinario (de la serie 1N4000) en la línea de alimentación. Cada uno bajará la tensión de 0,6 voltios, por lo tanto, con nuevos AAs 1.6X4 o 6,4 voltios, dos diodos dejaría su proyecto funcionando a unos 5,2 voltios.
La segunda foto muestra la parte posterior de la tarjeta de control donde hice la soldadura. Sólo tenía perf simple Consejo; y ya que estoy impaciente y no quería ir a recoger a algunos, estoy pagando el precio ridículo de la comunidad de esta foto. Yo recomendaría Junta soldable perf para obtener mejores resultados.
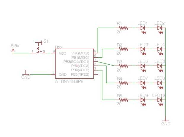
Enganchó la tierra de la terminal de conexión de batería con conector de 4 y que continuó al terminal de tierra para todos los LED.
Enganchó la fijación positiva de tornillos terminales con conector de 8
¡ Entonces enganchado las 5 terminales que controlan los ojos a los pines 2,3,5,6,7 que el diagrama del pinout muestra los nombres de pines del Arduino. Desde el boceto al azar se ilumina el LED no importa el orden que usted conéctelos.
** Actualización ** añadido un esquema así que espero que esto te ayudará un poco.