Paso 2: Cable de paso 2 tu coche


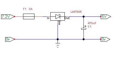
Para las cabeceras de 3 pines servo utilicé encabezado de 2,54 mm PCB y soldar cableado directas. Entonces utilicé pegamento dejar las patillas moviéndose. También necesitarás retráctil o equivalente que cubra los empalmes de la soldadura. Para el PI he picado un cable micro USB y utiliza los cables negro y rojo de eso como mi fuente de 5V. Para mi fuente de alimentación linear usé un circuito LM7805 y poner un disipador de calor en él para mantenerlo agradable y fresco.
Luego até un PP3 clip y 6xAA batería con un conector de PP3. También he usado un socket de cabecera de 26w para conectar a las líneas GPIO PI frambuesas; Me gusta este método, significa que es difícil de alambre mal al volver a conectar y te puede quitar rápidamente le Pi como sea necesario.
Nota: Consulte la página de github para detalles en funcionamiento sin la batería extra y el regulador lineal.