Sintetizador de MIDI VS1103b (2 / 6 paso)

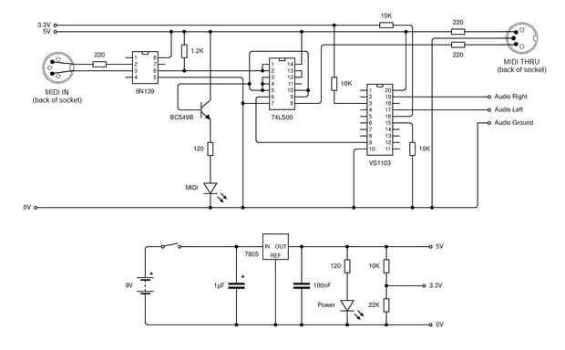
Paso 2: Esquema

Todas las conexiones de potencia en la parte superior la mitad del diagrama de conectar a las salidas de la potencia de la fuente en la parte inferior la mitad del diagrama. Por el regulador de voltaje 7805, puede usar cualquier voltaje entre 8V y 20V para alimentar este circuito. Recomiendo introducir un disipador para el regulador, como este circuito dibuja suficiente corriente para hacer que las cosas se calientan bastante.

Las salidas de audio del chip VS1103 conectan el potenciómetro stereo muestra en pasos de 2 tiempo...

Diagrama de resolución completa:

Artículos Relacionados

Sintetizador MIDI programable con Intel Edison y Csound

Sintetizador MIDI programable con Intel Edison y Csound

Es un controlador MIDI como el teclado de una computadora, pero en lugar de enviar caracteres a la computadora, enviar notas (y un montón de información adicional acerca de cómo se juega la nota). Usted puede aprender más sobre controladores MIDI aqu
PiMiDi: Una frambuesa Pi caja Midi, o cómo aprendí a dejar de preocuparme y amar MIDI

PiMiDi: Una frambuesa Pi caja Midi, o cómo aprendí a dejar de preocuparme y amar MIDI

Este es mi segundo instructivo sobre el uso el Raspberry Pi para audio digital, Compruebe hacia fuera mi primer instructivo para saber cómo configurar y controlar efectos de audio personalizados en un Raspberry Pi.Si te gusta jugar con efectos de aud
Controlador MIDI Arduino - techshop con scarff boarduino

Controlador MIDI Arduino - techshop con scarff boarduino

he mirado en un número de soluciones diferentes de arduino para MIDI. Mi concepto de proyecto implica más de 100 entradas analógicas que cada sentido velocidad y proporcionar una salida MIDI.   Utilizando la información de fondo que obtuve de techsho
Portable MIDI tono generador en-el-barato

Portable MIDI tono generador en-el-barato

IntroducciónEstoy tomando el Funkatron eléctrico a un evento de cursillo que se fuera con tomas de corriente limitada.  Mi configuración es generalmente Funkatron, que dispara notas de un teclado Alesis QS7, que es amplificada por un amplificador de
Pulse of the City - Bristol

Pulse of the City - Bristol

Todos tenemos un corazón. Late al ritmo de nuestras vidas, lento un minuto y rápido el siguiente. Cuando estamos excitados o tensionados funciona rápido y cuando estamos relajante funciona lento. Reacciona a emociones y tendemos para tomarlo para con
USB MIDI Littlebits sintetizador!

USB MIDI Littlebits sintetizador!

Mi encantadora esposa me compró el kit de littlebits sintetizador para la Navidad, y pasé varios días molestos todos con sonidos pipirigordos. Después de un tiempo quería más control sobre él, para sincronizar con otras cosas, o jugar desde un teclad
SoundFont MIDI Sintetizador con Intel Edison y Fluidsynth

SoundFont MIDI Sintetizador con Intel Edison y Fluidsynth

En este Instructable, te voy a mostrar cómo construir su propio sintetizador MIDI SoundFont utilizando Intel Edison y Fluidsynth.Siguiendo los pasos descritos aquí, tendrás un sintetizador que puede reproducir casi cualquier SoundFont disponibles en
Cómo hacer un sintetizador de sonido de Arduino con interfaz MIDI

Cómo hacer un sintetizador de sonido de Arduino con interfaz MIDI

Con este sintetizador puede hacer Arduino reproducir formas de onda totalmente personalizados. Debido a la interfaz MIDI, puede conectarse a cualquier equipo que cuentan y jugar con el sonido que desee.Paso 1: materialesArduino (en este caso Arduino
Sintetizador de música analógico controlado por MIDI

Sintetizador de música analógico controlado por MIDI

Para mi proyecto de diseño senior de ingeniería eléctrica, decidí diseñar un sintetizador de música analógica con control MIDI. Tengo que admitir, esto era lo que quería hacer desde la escuela secundaria y fue mi objetivo como músico, artista, bricol
Controlado por MIDI sintetizador analógico FM

Controlado por MIDI sintetizador analógico FM

este circuito y sketch de Arduino comprenden un proyecto avanzado para rostro fusión de sonidos desde una fuente analógica controladas vía MIDI.Las piezas requeridas incluyen:• Sin soldadura breadboard• Un montón de cables de conexión• Arduino• AD520
Controlador MIDI construido personalizado

Controlador MIDI construido personalizado

Im entrar esta jnstructable en el concurso de instrumentos musicales, si te gusta por favor vota por mí cos me encantaría un sintetizador nuevo! Como un productor de música electrónica/intérprete, he reunido bastantes diferentes controladores MIDI du
Arpa del Laser de rápida Arduino MIDI

Arpa del Laser de rápida Arduino MIDI

¡Hola!He creado unos Arduino (y más recientemente, Olimexino) enmarcado arpas láser de MIDI (ver uno aquí), y con frecuencia recibo correos electrónicos pidiendo más información sobre cómo construir uno. Estoy poniendo este instructable para dar una
Convertir un juguete rescatado de un controlador MIDI

Convertir un juguete rescatado de un controlador MIDI

en este Instructable, le guiará a través del proceso de convertir un rescatados sonoros juguete de los niños en un instrumento realmente útil mediante MIDI! Tome un momento para simplemente echar un vistazo sobre los títulos de los pasos en este Inst
Construir pedales bajo MIDI para cerca de $150

Construir pedales bajo MIDI para cerca de $150

Pedales bajo MIDI, similares a pedales organists utilizan para tocar notas graves, pero en su lugar utilizan un sintetizador MIDI o módulo de sonido, han sido populares en las últimas décadas. Además de los jugadores del teclado, muchos jugadores baj