Paso 3: cableado



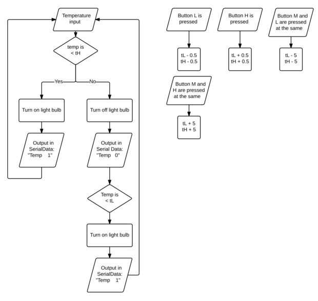
Ahora nosotros llegar a conseguir nuestras manos sucias (no realmente, las manos limpias son siempre buena cuando se trata con electrónica!). Os adjunto una imagen de un diagrama de flujo que hice que me ayude a comprender mejor los principales objetivos de este proyecto, y cómo todos los componentes que interactúan. Este diagrama me ayudado inmensamente mientras componentes de cableado, así como cuando estaba escribiendo el código!
Os adjunto un esquema práctico para que usted pudiera ver donde todo va! Yo empezaría por colocar la pantalla LCD en el tablero al lado. Ocupa más espacio, así que asegúrese de dejar suficiente espacio para los otros componentes.
Las clavijas de la pantalla LCD se señalan (el conjunto de la derecha de pins en la foto, de derecha a izquierda) 1-6 y 11-14 (los pasadores de la izquierda en la foto, de derecha a izquierda otra vez). Los pines 1 y 5 conectan a 5V con el pin 2 de conexión a tierra, mientras que el pin 3 controla el nivel de contraste de la pantalla LCD, que, en este caso está conectada a tierra con una resistencia de 1K Ohm (otra alternativa es conectar al pin 9 del Arduino y utilice el comando "analogueWrite" en el programa para controlar manualmente el contraste). Pines 4 y 6 conectan a los pines 11 y 12 de Arduino, respectivamente. Pernos de 11-14 conectan a los pines 5-2 en el Arduino, respectivamente.
Ahora seguir adelante y coloque los transistores MOFSET al lado de la pantalla LCD. El lado izquierdo de la MOFSET es el pasador de la puerta y debe ser conectado al pin de la Aruino 10. El medio es el perno de drenaje y está conectado a la bombilla, y el eje derecho de la mayoría es el pin de la fuente. Esto está conectada a tierra en el protoboard.
Ahora coloque el sensor de temperatura y foco de luz. El pin de la izquierda de la bombilla está conectado con el conector de desagüe de los transistores MOFSET mientras la clavija de la derecha está conectada a la salida de alto voltaje de la Arduino. Tenga cuidado cuando trabaje con tensiones y también tener en cuenta que cuando esta bombilla en cualquier período de tiempo que puede estar muy caliente! Tomar precauciones de seguridad adecuada y dar tiempo a enfriarse cuando ha estado en. Al colocar el sensor de temperatura es importante obtener una lectura exacta, así que asegúrese de que esté tan cerca de la bombilla posible, pero no dejes que toque! El foco realmente puede obtener lo suficientemente caliente como para derretir la cubierta plástica en el sensor. El pin de la izquierda del sensor de temperatura se conecta a tierra el pin central se conecta al pin A0 de la Arduino y el pin de la derecha está conectado a la alimentación en serie con una resistencia de 1K Ohm.
Ahora coloque los interruptores de botón! Usé 2 interruptores del pin y un lado conectado a tensión y el otro a una resistencia de 10K-Ohm conectada a tierra, así como de Arduino 6, 7 y 8 pines (en el mismo lado que la tierra). Ver las fotos de arriba para más claridad.
El último paso en el cableado es el timbre eléctrico piezoeléctrico. Tiene dos alambres; el rojo se está conectado a pin 9 del Arduino, y el negro uno está conectado a tierra.
Eso es todo! Ahora vamos a obtener la codificación!