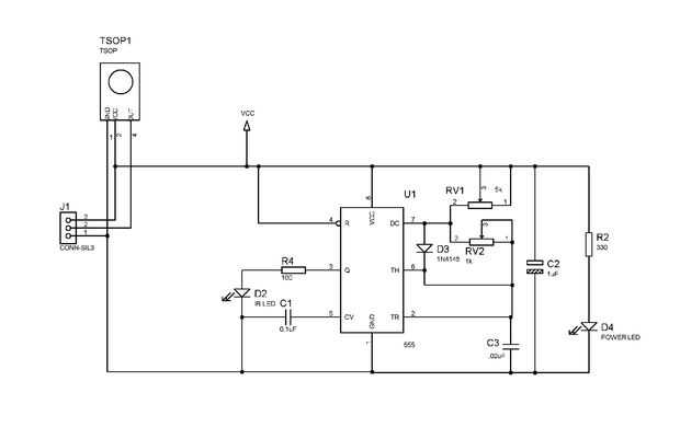
Sensor de proximidad de infrarrojos confiable y de bajo costo (3 / 9 paso)

Paso 3: Diagrama del circuito

Artículos Relacionados

Obstáculo evita el Robot usando Arduino Uno y Sensor de proximidad de infrarrojos

Obstáculo evita el Robot usando Arduino Uno y Sensor de proximidad de infrarrojos

Siga los pasos para crear un obstáculo evitar Robot usando Arduino Uno y IR Sensor de proximidadPaso 1: Piezas necesarias1) Arduino Uno R3 (clon hará)2) sensores de proximidad de IR (2 recomendado)3) chasis con motores4) tablero de5) Junta de control
¿Qué es un Sensor de proximidad de infrarrojos?

¿Qué es un Sensor de proximidad de infrarrojos?

¿Qué es un sensor de proximidad infrarrojo? Un sensor de proximidad infrarrojo es un sensor que transmite la luz IR y reciba cuando un objeto está cerca. ¿Cómo puedo hacer que funcione? Hacen funcionar conectando a un arduino y ajuste los dos potenti
4WD barato objeto Robot evitando mediante cuatro sensores de proximidad infrarrojos...

4WD barato objeto Robot evitando mediante cuatro sensores de proximidad infrarrojos...

Este es un básico barato cuatro motores, cuatro sensores, objeto programable 8051 evitando robot usando breadboad. Este robot puede utilizarse también como una línea que sigue el robot simplemente cambiando el programa. He instalado dos baterías para
¿Sensor de proximidad infrarrojo DIY (Arduino Compatible)

¿Sensor de proximidad infrarrojo DIY (Arduino Compatible)

siempre miraba en Sparkfun o Adafruit para algunas partes de robot fresco y vio esos costosos sensores de proximidad infrarrojos y ultrasonido? Tengo y realmente quería uno, pero son tan caros ($30-$40 o más) así que decidí que yo podría hacer uno yo
SENSOR de proximidad infrarrojo

SENSOR de proximidad infrarrojo

¡ Hola chicos! En este Instructable que te enseño como hacer un sensor de proximidad muy simple usando infrarrojos LEDs y Arduino.After varias veces tratando de optimizarlo, finalmente surgió algo que es bastante sencillo e preciso. Al igual que mi p
Sensor de proximidad infrarrojo simple con Arduino

Sensor de proximidad infrarrojo simple con Arduino

Hola chicos! En este instructable yo te enseño como hacer un sensor de proximidad muy simple usando infrarrojos LEDs y Arduino.Después de varias veces tratando de optimizarlo, finalmente surgió algo que es bastante sencillo e preciso. Al igual que mi
Conmutación automática de la luz con sensor de proximidad infrarrojo

Conmutación automática de la luz con sensor de proximidad infrarrojo

Este es uno de lo método más simple para encender y apagar la luz de una habitación. El método utiliza dos sensores de proximidad conectado a la puerta que actúa un s un contador si una persona ha entrado en una habitación o no. Arduino está conectad
Hacer un Attiny13 basado en sensor de proximidad infrarrojo para $2,42

Hacer un Attiny13 basado en sensor de proximidad infrarrojo para $2,42

Nota: el diagrama está mal. El pin de sentido va en el pin 6 (uno más a la izquierda), no pin 5. Pronto actualizaré el diagramas. Gracias a brmccollum por la corrección. (Diagramas ahora fijados)Se trata de un sensor de proximidad de IR muy barato qu
Autónoma de Arduino de coches con Sensor de proximidad infrarrojo

Autónoma de Arduino de coches con Sensor de proximidad infrarrojo

Este Instructable muestra cómo modificar un coche RC preloved para que puede ser controlado por un Arduino. Entonces el Instructable le mostrará cómo hacer el RC funciona que un código simple figura 8 desde allí el Instructable le mostrará cómo agreg
Construir un Sensor de proximidad con el Linkit uno

Construir un Sensor de proximidad con el Linkit uno

Sensores de proximidad son frescos a trabajar con especial cuando están diseñando robots, sea módulo de distancia por ultrasonidos o un sensor de proximidad infrarrojo. En este voy a mostrar cómo diseñar su propio sensor de proximidad de IR con un mo
Utilizar un Sensor de proximidad DIY para automatizar su casa embrujada

Utilizar un Sensor de proximidad DIY para automatizar su casa embrujada

Los efectos especiales en una casa embrujada que deba ser programado bien. La mejor manera de hacerlo es utilizar sensores para detectar donde sus invitados están en la casa embrujada. Así que estoy haciendo una serie de proyectos que demuestran una
Interfaz de Sensor de proximidad con un tablero de Mediatek Linkit

Interfaz de Sensor de proximidad con un tablero de Mediatek Linkit

En este Instructable le serán capaces de Sharp IR proximidad Sensor con Mediatek Linkit una placa de interfaz.Un sensor de proximidad es un sensor capaz de detectar la presencia de objetos cercanos sin ningún contacto físico.Un sensor de proximidad e
Hacer un Sensor de proximidad, detector remoto, Sensor de luz en un solo circuito de

Hacer un Sensor de proximidad, detector remoto, Sensor de luz en un solo circuito de

Hola chicos...Voy a mostrar cómo hice un simple sensor de proximidad, que detecta las señales de Control remoto ...Paso 1:Este es el circuito principal que consta de transmisor y receptor...he probado este circuito en el tablero de pan y he encontrad
Guante de Sensor de proximidad de LED

Guante de Sensor de proximidad de LED

Este es un diseño minimalistico para un guante de sensor de proximidad: un guante de luz que se atenúa en brillo cuando un objeto o persona, es cerca del sensor. Este proyecto cuesta menos de $10, aunque tardará algún tiempo para construir (1-2 horas