Paso 5: Controlalo Todo!


En el paso anterior vimos como Fuchi y apagar la salida de un 555 con el sensor de movimiento. ¿Pero, como controlo los focos de mi casa? ¿o el refrigerador? ¿o lo sea?
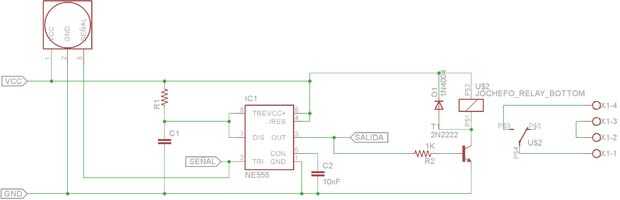
Para esto tenemos agregar en la salida del 555 un circuito pequeño de un transistor y un relevador. Después de esto ya podemos controlar cualquier cosa funcione con 120v o 220v. Como podemos ver en la imagen se conecta en la señal de salida una resistencia y un transistor y al transistor se le conecta un relevador.
Si quieres saber mas sobre porque se tiene usar esta configuración lo pueden consultar en este otro proyecto subí hace tiempo.