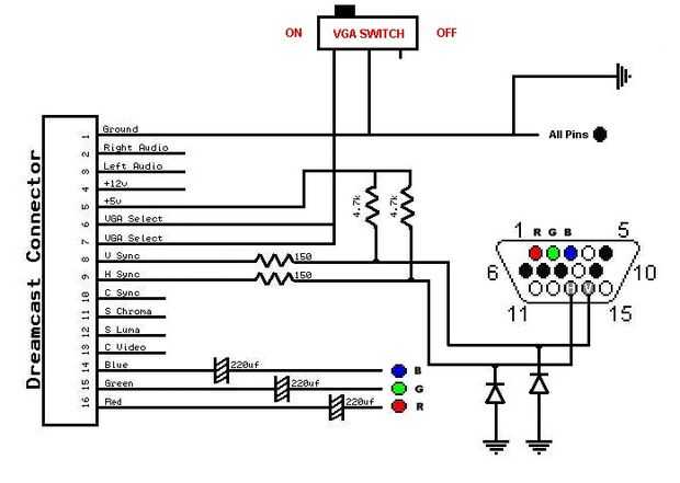
Paso 6: vamos a ir por el circuito...


De todos modos, en cuanto a los capacitores, el lado negativo debe ir hacia el conector VGA. Todos los pines en el conector VGA marcado con un punto negro deben conectarse a tierra. Los puntos blancos que se usan.
Por cierto, si quieres añadir a un conector de audio, sólo utiliza los pines 2 y 3 y conecte a los terminales derecho e izquierdos de la toma. En la toma de tierra el conector de tierra. No puedo decirte, por cierto, que uno es izquierda y que uno es, para que tenga una 50/50 oportunidad de conseguir derecha. Mi estéreo en mal estado, por lo que no puedo decirte si escogí una.
Hazte un favor y no trate de soldar en la parte superior de la Junta. Dale la vuelta, y vas a ver algunos puntos de soldadura que se encuentran espaciadas más lejos aparte. (Es como Sega la Dreamcast fáciles de hackear a propósito)
Las conexiones y sus correspondientes números son los mismos en ambos diagramas.