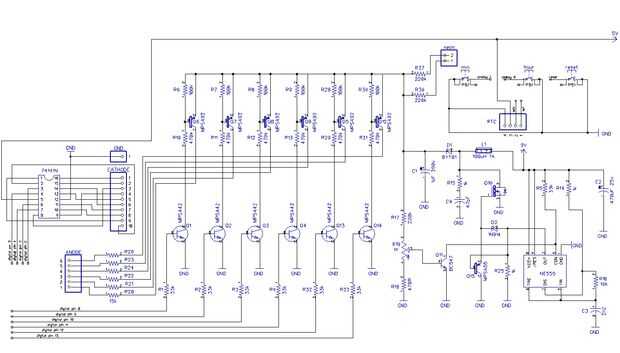
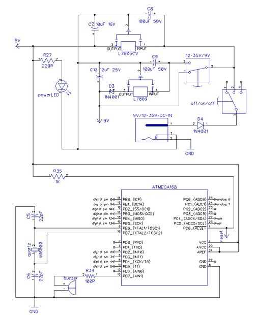
Paso 1: El esquema y principio de funcionamiento


Últimamente, después de algunas investigaciones y de un diseño rápido, logró este circuito de poder alto voltaje funcional. Ya hay una guía paso a paso completa sobre la sección de fuente de energía de alto voltaje de mi reloj, pasa sobre esa explicación. Hay solo algo que decir acerca de la tensión de entrada para el reloj: para aumentar la universalidad del proyecto decidí darle la posibilidad al poder el reloj con una tensión de 9 a 35V. La mejor solución (en términos de eficiencia y térmica disipación) es para conectar una fuente de alimentación de 9V DC (500 mA o más), pero si usted quiere alimentar el dispositivo con un voltaje de 12 a 35V sólo tienes que cambiar el interruptor de voltaje en la dirección del interruptor ON-OFF (que tiene una posición de centro ON entre los dos).
Con el bote tienes que ajustar la tensión (leer siguiente paso para los pernos de alta tensión) que la acerca de 190V necesaria para impulsar las nixies en-4 (en la multiplexación de displays es mejor usar un poco más de los 180V necesarios a la luz de un tubo de nixie solo). Por supuesto puede configurar el voltaje apropiado para cualquier otro tubo nixie.
La otra sección es el circuito de lógica, donde una IC de Atmega8 barato (pero también se puede utilizar un Atmega168 o Atmega 328), a través de un conductor de nixie y algunos transistores de alto voltaje, controla los dígitos.
El nixie es un K155ID1 que es el equivalente ruso de los 74141N, y repuestos para usar 20 más transistores de alto voltaje. Este controlador no es muy caro, pero ya no se fabrica, por eso con el tiempo será más difícil de encontrar, por esta razón he querido utilizar solamente uno en mi proyecto (aunque hay muchos proyectos de reloj nixie que utiliza un controlador para cada dígito).
Esto ha sido posible gracias a algunas referencias que encontré en la web
(maxwellrosspierson.com, elbastl.sweb.cz,
mlknaweb.blogspot.it, glowbug.nl,
neon1.net, threeneurons.wordpress.com)
pero principalmente gracias a Jeremy Howa y Brad Lewis para su proyecto Arduinix , que me aclaró sobre multiplexación de poder y de donde tomé el código original.
Mi esquema se dibuja en Diptrace, un simple software de diseño de pcb, divide en dos palmaditas para mostrar mejor, leer notas sobre la imagen para entender partes del circuito.