Paso 3: Armar el circuito





componentes diseño entonces realmente es una necesidad.
Así que vamos a empezar a hacer el circuito. Voy a ser libre formando esto, pero puede hacerlo fácilmente en un tablero de prototipo.
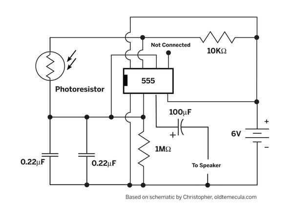
Antes de empezar a soldar un circuito que siempre identificar qué alfileres ir a positivo (+) y los que van a tierra. En este circuito podemos ver
los pines 4 y 8 ir a positivo y un extremo de la resistencia de ohmio de 10 K también.
Pin 1 va al suelo y también uno de los extremos de la resistencia de 1M Ohm, uno de los extremos del capacitor de 0,47 uF y un cable del altavoz.
No importa cual pin empiezas con en el 555 IC. Para hacer las cosas más fáciles, permite iniciar con pin uno:
-Soldar un cable corto con este conector.
-Pin 2: pines 2 y 6 de la curva hacia arriba (en el modo de insecto vivo). Tomar la resistencia de 1M Ohm (o cualquier valor que usted elija). Al final de la soldadura
uno de los cables con conector de 6, luego soldar el mismo cable al pin 2.
-3:solder pin el positivo del condensador de uF 100 a la clavija 3.
-Pin 4:solder uno de los extremos de un alambre corto al pin 4 y el otro extremo al pin 8, estos dos van a positivo (+).
-Pin 5: este pin no llega a jugar en este circuito...
-Pin 6: este pin ya está conectado al pin 2. De este pin o pin 2 soldar un cable del condensador de 0,47 uF.
Elegir pin 6 debido al espacio que tenía. El otro cable del condensador va a la tierra, por lo que se puede soldar a en el extremo libre
del cable del pin 1, luego conectarlo al cable libre de la resistencia de 1M Ohm.
-Pin 7: este pin va a uno de los cables de la resistencia de la foto y uno de los cables de la resistencia de 10 K. Tomar dos cables, los extremos de la torcedura
juntos y les de la soldadura. Luego la soldadura al pin 7.
-Pin 8: este pin ya está conectada al pin 4.
Ahora sería una buena idea para probar el circuito ya que es. Espero que tengas un plomo conjunto con pinzas cocodrilo.