Paso 2: Conexión Hardware



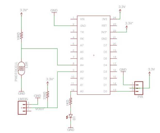
La prueba del sistema se realizará mediante cable de los elementos de conexión a la base, usando el protoboard incluido en conjunto. Aviso que el bajo nivel de ruido regulado 3.3V los sensores de la alimentación, la normal regulado 3.3V el PIR de la alimentación.
También puede imprimirse un PCB mediante programa de águila. Añadir en el tablero del PWB, el elemento necesario que se ha descrito antes en su posición respectiva y encierra el dispositivo en un cuadro de lista o su propio diseño para imprimir mediante una impresora 3D.