Paso 7: Diseñar una fabricación de una placa de circuito impreso (opcional)



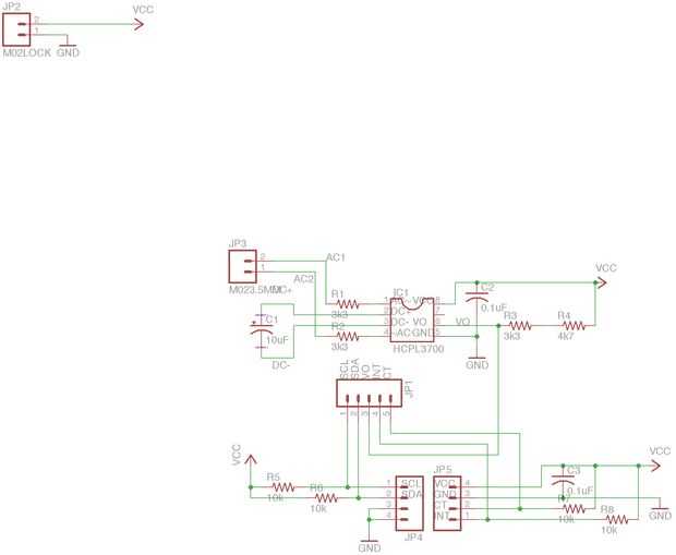
Mientras que la placa está bien para probar, si quiere hacer de esto un proyecto permanente, necesitará encontrar una configuración más robusta. He utilizado Eagle para el diseño de una placa de circuito impreso que simula el circuito de protoboard, luego había fabricado por OSH parque.
SparkFun tiene un gran tutorial sobre cómo usar el Eagley OSH Parque produce un precio razonable, alta calidad de circuitos impresos para tan poco como $10 incluyendo el envío. Usted también consigue tres tableros, así tal vez encontrar un amigo que quiere hacer el mismo proyecto! Usted tendrá que hacer algunas búsquedas para encontrar los componentes correctos en las bibliotecas de piezas y probar manualmente enrutamiento rastros en lugar de utilizar al Autoruter, pero el resultado final parece bastante grande.
Hacer un tablero de circuito impreso también es factible utilizar resistores de montaje superficial, que reduce considerablemente el tamaño del dispositivo general.
Lecciones que aprendí desde el diseño de la Junta:
- Enrutamiento manualmente puede producir un resultado más agradable
- Incluyendo un plano de tierra puede hacer más fácil de enrutamiento
- Hubiera sido bueno para agujeros de montaje