Paso 1: Diseño de PCB











Ver "De Sylvia súper impresionante máquina espectáculo!" para un excelente tutorial sobre cómo producir su propio PCB.
http://sylviashow.com/Episodes/S2/E4/mini/Etching
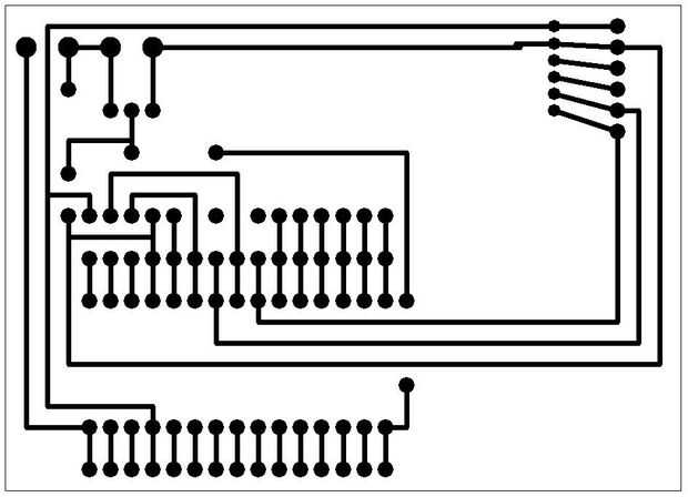
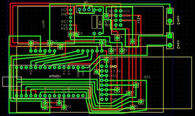
El primer PCB sólo tenía el nano, un 16 x 2 LCD y un GPS, por lo que fue solo a un lado.
Muy rápidamente nos dimos cuenta de que deberíamos añadir un transmisor inalámbrico de RF24 a bordo y por qué no una tarjeta SD. Segunda generación PCB nació y fue doble cara.
Una vez que hemos añadido el Mosfet y el optoacoplador para apagado mediante software, sabíamos que teníamos un PCB completo.
Tiempo para la ricated "Fab" de PCB.













