Paso 2: Esquema

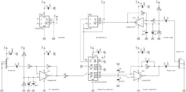
El circuito anterior tiene dos conmutadas RC (resistor - capacitor) redes. La razón de dos redes es que onda todos tiene una forma de onda de voltaje positivo y una onda de voltaje negativo.
La primera red compone de R5, interruptor 2B2 y C8... la segunda red compone de R5, interruptor 2B3 y C9.
El amplificador diferencial IC5 resume los resultados positivos y negativos de las dos redes y pasa la señal de audio a través de C15 a la terminal de "salida de audio" de J2.
Diseño ecuaciones para R5, C8 y C9 R5:
XC8 = 2R5 donde XC8 es la reactancia capacitiva 1/(2*pi*cutoff-freq*C8)
Los valores de 50 ohmios y 0.47uF producen una frecuencia de corte de 3000 Hz
El motivo de la 2 * multiplicador es que la señal de entrada sólo se presenta a cada red para la mitad del tiempo que dobla con eficacia la constante de tiempo.
Ecuaciones de diseño para R7, C13
XC13 = R7 donde XC13 es la 1/(2*pi*cutoff-freq*C13) de reactancia capacitiva. El propósito de esta red es más alta frecuencia atenuadas señales y ruido.
El amplificador de Audio:
La ganancia de audio de la IC5 op-amp se establece por la relación de R7/R5 que equivale a un aumento de tensión de 10000/50 = 200 (46dB). Para obtener esta ganancia R5 se ha conectado a la salida de baja impedancia del amplificador de RF (radio frecuencia) IC1.
El amplificador de RF:
La ganancia de voltaje de IC1 se establece por la relación de R4/R3, que equivale a 1000/50 = 20 (26dB) dando una ganancia global a 72dB que es conveniente para el teléfono de cabeza de escuchar.
Los circuitos de lógica:
IC4 actúa como un amplificador de búfer entre la señal de 3 voltios pico a pico de la síntesis y la lógica de 5 voltios para el IC2. El buffer amplificador tiene una ganancia de 2 que se establece por la relación de resistencias R6/R8.
IC2B está conectado como una división por dos. Esto asegura que los condensadores C8 y C9 son conectados al R5 para longitudes iguales de tiempo.