Paso 2: Hardware (electrónica)




Hay tres interruptores incorporados. Cada una consta de un interruptor de transistor de lado de baja presión (lo que permite control de MCU) que controla un relé. Cada dispositivo: ventilador, alimentación del electroimán y electrolisis piscina de combustible, tiene un poder aislado de la fuente, siendo necesario cumplir con el abastecimiento de las necesidades de aislamiento y
reducir las variaciones de la línea de los elementos de conmutación más sensibles. Los interruptores de ventilador y electroimán son MOSFET simple cambia de lado de baja que controlan los relés directamente. El relé para el electroimán es un relé más grande diseñado para interruptor de pared que el electroimán funciona directamente desde 110 VAC. La piscina de electrolisis se controla con un MOSFET como interruptor PNP más corriente al relé, que tiene una mayor potencia que los otros relés, debido a la consumición del poder más elevado de la célula electrolítica.
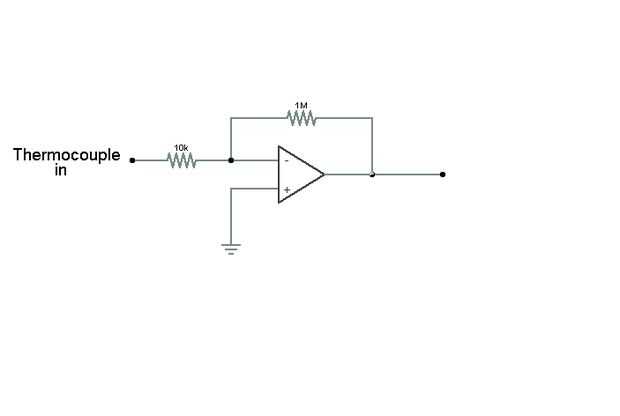
El circuito del termopar es un x100 simple circuito del amplificador, en el cual el voltaje de la termocupla es la entrada. El termopar se coloca en serie con una resistencia de 1M Ohm, para estabilizar la respuesta actual. Yo pude han usado un amplificador termopar pre-empacados, que tendría mejor estabilidad, pero para las temperaturas involucrada precisión no es un motivo de preocupación, y el termopar sí mismo es antiguo y bastante inestable para comenzar con. En el futuro, espero tratar este tema pero el uso principal del termopar es seguimiento de los cambios de temperatura relativa, para que la configuración actual es adecuada.
Hay un total de cinco fuentes de alimentación para este proyecto: uno para el amplificador MCU, CPU y termopar, uno para los circuitos de conmutación y uno para cada dispositivo de control. La CPU es una computadora portátil en este caso, y su fuente es una fuente de alimentación portátil estándar, que alimenta el amplificador MCU y termopar sobre alimentación USB. El suministro de interruptor de circuito es una fuente a la medida básica de un transformador de rescatados, un puente rectificador, un condensador y un 7805 + regulador de 5V y tiene una potencia bastante alta capacidad para permitir que todos los 3 relés activas al mismo tiempo de suministro. La fuente de alimentación de la electrólisis es una vieja fuente de alimentación 19V del ordenador portátil, la única modificación que es el reemplazo de la toma de barril con cables. El ventilador de la fuente es un cargador de teléfono modificado '-fuente', al que se agregó un capacitor de refuerzo. Y el combustible que alimentar el electroimán es directamente de la energía de pared de 110 VAC.