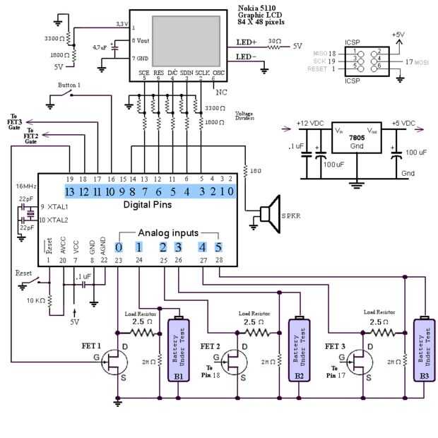
Paso 4: Esquema completo



Estos esquemas muestran el diseño completo - un diseño con la placa Arduino y como un diseño independiente más compacto y barato.
Renuncias y otras notas
Exactitud del ♦The del probador no será perfecto, pero da resultados razonables que pueden ser utilizados y en comparación con otras baterías para que usted pueda determinar si desea mantener una batería o deshacerse de él. Deseche correctamente las pilas.
Del ♦The caída de voltaje en el FET debe ser insignificante.
♦After la prueba de la batería está completa, el probador sigue mostrar el voltaje de las baterías, ya que se quita la carga, la tensión volverá a lo que parecerá ser un voltaje aceptable, pero la batería está muy descargada.
♦ La clavija de numeración para el LCD ha confundido a algunos lectores - tenga en cuenta que la pantalla LCD utiliza fue tirada desde un celular viejo, pero si usted compra un LCD de sparkfun tendrán diferentes números. Comentarios incluso en la biblioteca PCD8544 indican otro esquema diferente de numeración - así coinciden con los nombres de señal y omitir la numeración de los pines.