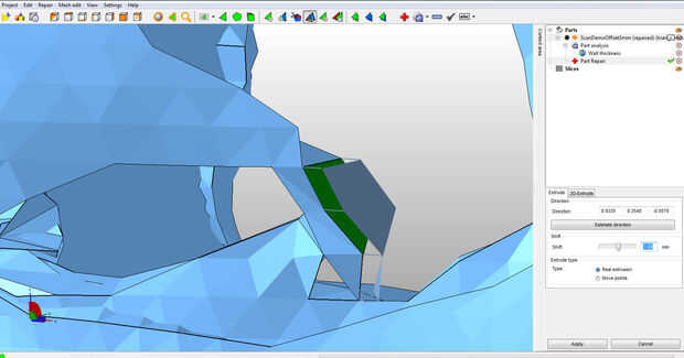
Paso 16: Extrusión de paredes delgadas

Aquí, estoy usando la función de extrusión de Netfabb para ligar áreas delgadas. Primero seleccioné los triángulos individuales, luego elegir Edit Mesh -> extrusión de superficies. Puede introducir manualmente un valor en mm para extruir el área seleccionada para añadir espesor.
Si la protuberancia cruza con el resto del modelo necesita volver a ejecutar un retiro de la uno mismo-intersección y después de una reparación.