Paso 2: Cómo funciona

¿A dónde fueron los graves?
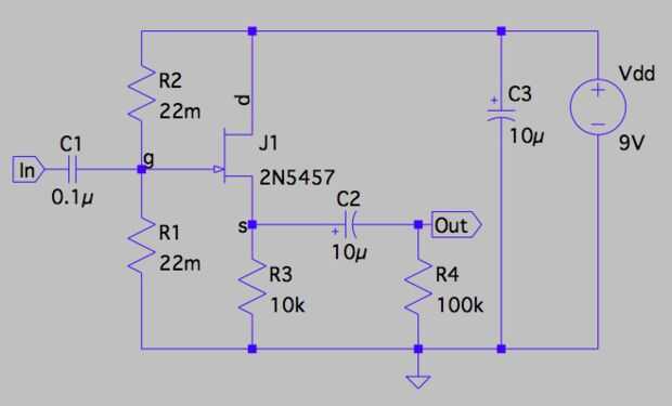
El esquema de arriba es el diseño completo del circuito preamplificador. Para entender cómo funciona, en primer lugar a echar un vistazo en el problema que estamos tratando de resolver y construir una solución en los pasos.

Un elemento piezoeléctrico funciona como una fuente de tensión en serie con un condensador--cuando vibran los cristales piezoeléctrico, producen una tensión. Este voltaje puede ser alta, pero la corriente es muy pequeña. Debido a la capacitancia de serie (Cpiezo), prácticamente ninguna corriente atraviesa el piezo. La entrada de un amplificador actúa como una resistencia a tierra (rampa), conocida como su impedancia de entrada. Cpiezo y rampa forman un filtro paso alto que recorta las frecuencias bajas. Para valores típicos de Cpiezo y rampa, la frecuencia de corte es en el audible reproducción de gama de una guitarra. Para reducir la frecuencia de corte así que Obtén tonos más bajos, necesitamos aumentar la impedancia de entrada que está impulsando el piezo. Esto es donde un preamplificador. El papel del piezo contacto preamplificador no es realmente para amplificar la señal (la tensión de salida de la piezo es un montón alta), más bien el objetivo es proporcionar un buffer con una muy alta impedancia de entrada de 10M ohms o menos, que es más de 10 veces o hasta mayor que la impedancia de entrada de un amplificador de guitarra típica, por lo que pasa que más del bajo. También proporciona más corriente para las señales de impulsión sobre el cable para el amplificador, que también puede mejorar los agudos.
Amplificadores utilizan transistores (o tubos) para amplificar o una señal del almacenador intermediario. Hay tres tipos de transistores a considerar, bipolar (BJT), MOSFET y JFET. Transistores bipolares no tienen lo suficientemente una alta impedancia de entrada. MOSFETs tienen una impedancia de entrada muy alta, pero tienden a ser frágiles (electricidad estática puede destruirlos) y también puede ser ruidoso en aplicaciones de audio. JFETs tienen una impedancia de entrada muy alta y son menos frágiles y ruidoso que el MOSFET, por lo es lo que vamos a utilizar. La mayoría de diseños de preamplificador de contacto en la web también utiliza JFETs.
Un ejemplo más simple: El amplificador de seguidor de fuente básica del JFET
Como punto de partida para entender el completo previo, vamos a considerar una versión más simple que se muestra a continuación:

Un JFET tiene 3 terminales, llamados la puerta (g), drenaje (d) y fuente (s). En general, aumentando la tensión Vin en la puerta de lo JFET provoca un aumento en la corriente que fluye a través del dispositivo del drenaje a la fuente. Que en ningún otro lugar para ir, la corriente fluye a través de la resistencia R1, de la fuente que a su vez produce un voltaje a través de R1 (recuerde la ley de Ohm, V = IR), causando la tensión de salida Vout a aumentar también. Una de las cosas inusuales de un JFET es que si el voltaje de entrada es 0, lo que significa que la entrada está conectada a tierra, existe una corriente que fluirá de drenaje a fuente, y que realmente se necesita aplicar un voltaje negativo a la puerta para apagar el dispositivo. El diagrama siguiente muestra la relación entre la tensión de entrada Vin y el voltaje de salida Vout, dado un voltaje de alimentación Vdd = 9V y una resistencia de fuente de 10 k ohmios.

Tenga en cuenta que cuando Vin = 0V, Vout = 1V, lo que indica que hay flujo de corriente a través de R1. Vout va a 0V cuando Vin es alrededor de - 1.25V, que es el punto donde se apaga el JFET. En el rango entre Vin = - 1.25V y Vin = 7.5V, Vout aumenta linealmente con Vin. De hecho, por cada incremento de 1V de Vin, Vout también aumenta 1V. La relación entre el cambio en Vout sobre el cambio en Vin (la pendiente de la recta) es la ganancia del amplificador, que en este caso es exactamente igual a 1.
Esta configuración de un amplificador, donde hay una resistencia conectada a la fuente de lo JFET y el voltaje de salida "sigue" el voltaje de entrada, se llama seguidor de fuente. El valor de la resistencia de la fuente afecta ligeramente la ganancia del amplificador. Si el valor de esta resistencia es lo suficientemente alto, la ganancia será muy cercano a 1 y si la resistencia es menor, que la ganancia será algo menos de 1. He visto diseños en la web donde el tamaño de esta resistencia oscila entre 1 ohmio de k a 220 k ohmios. Si el valor de la resistencia es demasiado alto, calentará (ligeramente) como corriente pasa a través, que puede causar ruido. 10 k ohmios es un buen centro. También se pueden ver algunos diseños de preamplificador en la web donde también hay un resistor conectado al desagüe de lo JFET. Este tipo de amplificador se llama una fuente común y generalmente tiene una ganancia mayor que uno, que es, el cambio en el voltaje de salida es mayor que el cambio en el voltaje de entrada--verdadera amplificación. Esto puede ser útil para una guitarra eléctrica con pickups de bobina, pero puesto que la tensión de salida de un piezo contacto ya es lo suficientemente alta, esto no es realmente necesario en nuestro caso.
Cuando Vin es mayor que aproximadamente 7.5V, Vout comienza a nivelar en un poco por debajo de 9V. Esto es porque el JFET se enciende en cuanto se pueda, y cualquier aumento posterior en Vin no produce ninguna corriente adicional a través del dispositivo. Más técnicamente, el JFET deja de comportarse como una fuente de corriente controlada por el voltaje de la puerta y comienza a comportarse más como una resistencia. Tenga en cuenta que la transición en esta región del comportamiento es mucho más gradual que el comportamiento en el otro extremo, donde el JFET se apaga más abruptamente cuando baje Vin - 1.25V.
Evitando la distorsión: El propósito de la puerta diagonal resistores R1 y R2
¿Qué significa esta nivelación apagado en el extremo bajo y alto voltajes de entrada significan en términos de la calidad de sonido del amplificador? Un micrófono de contacto de piezo en una guitarra produce una señal que varía de más y menos por encima y por debajo de 0V, es decir, a cada lado del punto rojo en el gráfico anterior. Como cambia la entrada al amplificador, la salida cambia suavemente con él. Si la entrada sumergida por debajo de - 1.25V, sin embargo, la salida sería "sujetarse" a 0V. Esto causa distorsión en el sonido, que a veces es deseable, pero no para un preamplificador para una guitarra acústica. Si de alguna manera la señal de entrada tiene por encima de 7.5V, también sería llegar distorsionado, pero esto sucedería más gradualmente. Este tipo de distorsión gradual es una de las propiedades apreciadas de amplificadores para guitarras eléctricas, que muchos jugadores sienten que tiene un agradable sonido "cálido".
¿La probabilidad de que es lo que el voltaje producido por un micrófono de contacto de piezo se sumerja por debajo de - 1.25V? Dependiendo de cómo el micrófono de contacto se une a la guitarra, esto pasa cuando juegas duro, pero la mayor parte de nuestros experimentos, la señal desde el micrófono se quedó en su mayoría en el rango de más o menos 0, 5V. Hay una solución muy simple, sin embargo, que puede dar la entrada de señal más espacio cambiando el medio punto de funcionamiento a una tensión más alta, como se ilustra en el diagrama de abajo.

Este es el propósito de R1 y R2 en el esquema en la parte superior de la sección. Si sólo tuviéramos R1, el punto de funcionamiento a la entrada del amplificador sería 0V. Pero si añadimos R2, que tiene la misma resistencia como R1, el acto de dos resistencias tanto Levante la entrada hacia Vdd = 9V y abajo hacia la tierra con igual fuerza, dando por resultado un punto de funcionamiento tensión diagonal igual a Vdd/2, o 4, 5V. En la práctica, hemos encontrado que omitiendo R2 está generalmente bien y no conseguimos mucha distorsión. La mayoría de los diseños de preamplificador de micro contacto que he visto en línea sólo deja la tensión de polarización a tierra y omite R2 y mover el punto diagonal más cerca al centro de la gama "segura" sólo agrega una resistencia más. Los valores de R1 y R2 deben ser por lo menos 10M ohms--recuerda que el punto entero del preamplificador es proporcionar una alta impedancia de entrada y no quiere comprometer esto con una pequeña resistencia. Usar resistencias de 22 ohmios no añade realmente ningún valor.
Eliminación de Bias DC de entrada y salida: C1, C2 y R4
Como acabamos de ver, aumentando el voltaje promedio de la señal de entrada donde golpea la puerta de lo JFET puede ser una buena cosa para que el JFET puede funcionar en una distorsión-libre "zona segura". La tensión media como el cambio se denomina agregando un sesgo DC a la señal. S mala forma, sin embargo, para pasar una señal con un sesgo de DC cero a otro componente, como un pedal o amplificador aguas abajo. Acoplamiento de condensadores en serie con la entrada y salida de un Quite de circuito cualquier sesgo DC de una señal entrante y saliente. Ese es el propósito de la entrada del condensador C1 y C2 del condensador de acoplamiento de salida de acoplamiento. Puesto que un piezoeléctrico tiene una capacitancia de serie en su salida, C1 probablemente no es necesario en este caso, pero la mayoría diseños de preamplificador incluyen y no duele. Si el JFET era imparciales para operar alrededor de 0V dejando a R2, C2 también puede ser opcional. Sin embargo, que una vez tuvo un caso donde un pedal de volumen produce ruido en un componente de audio que estaba antes de él en la cadena de efectos y poner un condensador de 10uF acoplamiento entre ellos resolver el problema, por lo que es mejor dejar C2 allí. R2 también ayuda a asegurar que la salida es parcial alrededor de tierra.
Almacenar energía Extra un poco de picos de voltaje: C3
Por último el condensador de 10uF que C3 entre Vdd y Gnd sirve para almacenar un poco de energía extra de la fuente de alimentación (batería de 9V) si es necesario para ajustarse al rápido cambio de las señales que pueden causar ruido. Nunca se puede observar este problema si dejas C3 hacia fuera, pero se considera práctica de diseño de circuito buena tener un capacitor bastante grande a través de la alimentación.
Tanto para la pequeña lección de electrónica, ahora estamos listos para construir!